住房和城鄉建設部辦公廳關于國家標準《隔熱耐磨襯里技術規范(局部修訂條文征求意見稿)》
公開征求意見的通知 根據住房和城鄉建設部《關于印發2021年工程建設規范標準編制及相關工作計劃的通知》(建標函〔2021〕11號),我部組織天津金耐達筑爐襯里有限公司等單位修訂了國家標準《隔熱耐磨襯里技術規范(局部修訂條文征求意見稿)》(見附件)。現向社會公開征求意見。有關單位和公眾可通過以下途徑和方式反饋意見:
1.電子郵箱:yangj.ssij@sinopec.com。
2.通信地址:天津市濱海新區大港街世紀大道180號;郵政編碼:300270。
意見反饋截止時間為2022年9月10日。
附件:《隔熱耐磨襯里技術規范(局部修訂條文征求意見稿)》
住房和城鄉建設部辦公廳
2022年8月10日
修訂說明
本規范是根據國家住房和城鄉建設部《2021年工程建設規范標準編制及相關工作計劃》(建標函【2021】11號)的要求,由中國石油化工集團有限公司組織天津金耐達筑爐襯里有限公司、中石化廣州工程有限公司、中國石化工程建設有限公司、中石化第四建設有限公司等單位,在對原國家標準《隔熱耐磨襯里技術規范》GB 50474-2008進行局部修訂的基礎上編制完成的。
本規范在局部修訂過程中,進行了廣泛的調查研究,總結了我國十多年來石油化工催化裂化裝置和煤化工甲醇制烯烴裝置中隔熱耐磨襯里工程建設經驗,廣泛征求了設計、施工、科研、管理等方面的意見,對其中主要議題進行了多次討論,最后經審查定稿。
本標準中下劃線為修改內容。
本規范局部修訂的主要內容:
調整本規范的適用范圍,新標準將涵蓋煤化工甲醇制烯烴裝置的隔熱耐磨襯里。
增加甲醇制烯烴裝置、鋼纖維、預烘干等術語;修訂術語名稱“反應再生系統設備”為“襯里設備和管道”、“襯里烘爐”為“襯里烘干”;修訂術語“隔熱耐磨襯里”、“錨固釘”、“襯里混凝土”、“冷壁”、“熱壁”的定義內容等。
襯里結構部分
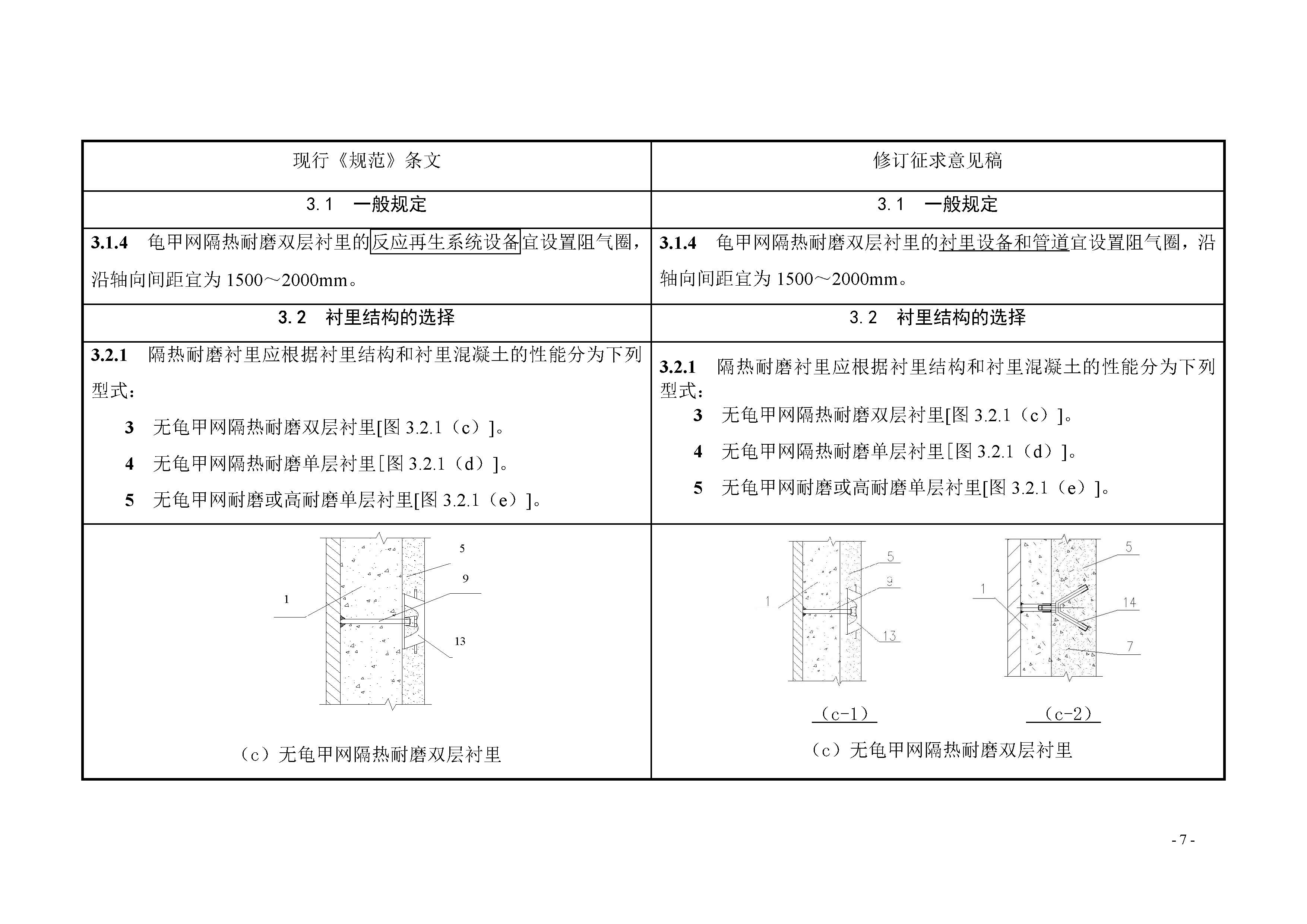
增大無龜甲網隔熱耐磨雙層側拉型圓環襯里的“耐磨層厚度”。
增加無龜甲網隔熱耐磨單層襯里“H形錨固釘結構”。
增大單層高耐磨襯里Y形錨固釘的“寬度和厚度”。
增加單層高耐磨襯里“錨固板結構”。
增加無龜甲網隔熱耐磨雙層襯里“組合Y形錨固釘結構”。
襯里材料部分
高耐磨襯里的級別A級由1檔改為A1級和A2級2個檔,增加A1級料和常溫耐磨性指標≤3cm3,A2級采用原A級性能指標。
耐磨料襯里的級別B級由2擋改為3擋,增加容重不大于2800kg/m³的B1級料,原B1級料改為B2級料,原B2級料改為B3級料。
隔熱耐磨襯里的級別C級由3擋改為4檔,增加容重不大于2000kg/m³的C1級料,原C1級料改為C2級料,原C2級料改為C3級料,原C3級料改為C4級料。
修訂襯里混凝土的性能檢測或試驗執行的有關標準。
修訂了不銹鋼材質的統一數字代號。
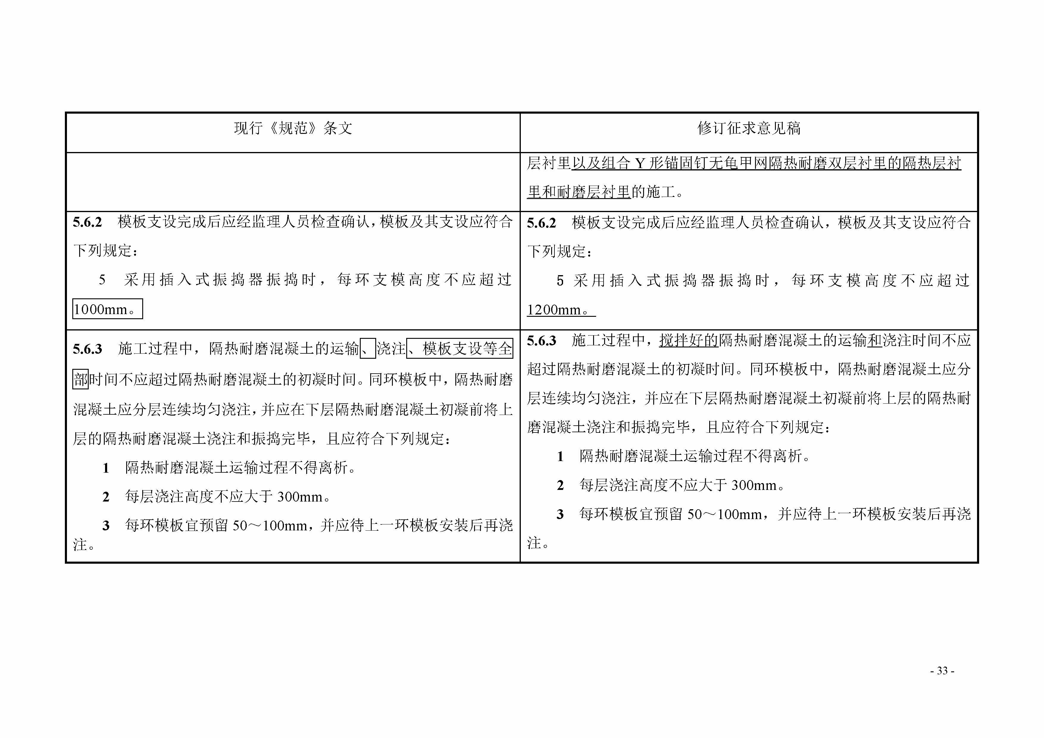
第5章修訂了龜甲網與器壁直接焊接規定;修訂了施工縫;增加了附著式振搗方法;增加了冬期施工的具體規定。
第6章修訂了錨固件抽檢比例;增加了錨固板的安裝規定;增加了工程試樣檢測數量。
第8章修訂了章名稱及增加了預烘干。
本規范以黑體字標志的條文為*性條文,必須嚴格執行。
本規范由住房和城鄉建設部負責管理和*性條文的解釋,由中石化煉化工程(集團)股份有限公司負責日常管理工作,由天津金耐達筑爐襯里責任有限公司負責具體技術內容的解釋。本規范在執行過程中,請各單位結合工程實踐,認真總結經驗,注意積累資料,隨時將意見和建議反饋給天津金耐達筑爐襯里責任有限公司(地址:天津市大港區世紀大道180號,郵編:300270,公司郵箱:jnd@tjjnd.com),以便在今后修訂時參考。
本規范局部修訂主編單位、參編單位和主要起草人:
主編單位:天津金耐達筑爐襯里有限公司
中石化廣州工程有限公司
參編單位:中國石化工程建設有限公司
中石化第四建設有限公司
主要起草人:
主要審查人:













































地坪工程公司注銷去哪里辦理手續地坪工程公司是指專門從事地面施工或裝修的企業。在一些情況下,地坪工程公司可能需要進行注銷,比如公司經營不善、業務調整等原因。那么,地坪工程公司注銷需要辦理哪些手續呢?接下來我們將詳細介紹地坪工程公司注銷手續辦理的相關知識。地坪工程公司注銷手續辦理流程地坪工程公司要進行注銷,首先需要了解注銷手續辦理的具體流程。通常情況下,地坪工程公司注銷手續辦理需要按照以下步驟進行:1.做好內部清算工作在正式辦理公司注銷手續之前,地坪工程公司需要進行內部清算工作。包括清算債務、處理資產、清償員
在經濟發展的浪潮中,公司的成立與注銷都是司空見慣的事情。2024年,如果您在太原創立了一家有限公司,但由于各種原因需要將其注銷,那么您需要了解有關太原2024年有限公司注銷所需材料的具體要求。本文將為您詳細介紹在太原2024年有限公司注銷過程中需要準備的材料,幫助您順利完成相關手續。太原2024年有限公司注銷需要什么材料在太原2024年有限公司注銷時,根據相關法律法規的規定,您需要準備以下材料:1.注銷申請書首先,您需要準備一份注銷申請書,在申請書中注明公司的基本信息、股東信息以及注銷原因等內容。2.公司
辦理建筑有限公司注意事項關鍵詞:建筑有限公司、辦理、注意事項在辦理建筑有限公司的過程中,有一些重要的注意事項需要特別關注。建筑行業作為一個高風險和資金密集型的行業,需要遵守諸多法律法規和規范,因此辦理建筑有限公司需要仔細考慮和準備。以下是辦理建筑有限公司時需要注意的一些事項。合規性準備在辦理建筑有限公司之前,首先需要確保公司的合規性準備工作。這包括確定公司的經營范圍、注冊資本、公司名稱等。在選擇公司名稱時,需要注意是否存在重名或者違反相關規定,還要避免使用國家禁止或者限制使用的名稱。此外,注冊資本也需要根
為進一步優化納稅服務,加強發票管理,稅務總局依托增值稅發票管理新系統(以下簡稱“新系統”)開發了增值稅發票查驗平臺。經過前期試點,系統運行平穩,稅務總局決定啟用全國增值稅發票查驗平臺。現將有關事項公告如下:取得增值稅發票的單位和個人可登陸全國增值稅發票查驗平臺(https://inv-veri.chinatax.gov.cn),對新系統開具的增值稅專用發票、增值稅普通發票、機動車銷售統一發票和增值稅電子普通發票的發票信息進行查驗。單位和個人通過網頁瀏覽器首次登錄平臺時,應下載安裝根
為進一步優化納稅服務,加強發票管理,稅務總局依托增值稅發票管理新系統(以下簡稱“新系統”)開發了增值稅發票查驗平臺。經過前期試點,系統運行平穩,稅務總局決定啟用全國增值稅發票查驗平臺。現將有關事項公告如下:取得增值稅發票的單位和個人可登陸全國增值稅發票查驗平臺(https://inv-veri.chinatax.gov.cn),對新系統開具的增值稅專用發票、增值稅普通發票、機動車銷售統一發票和增值稅電子普通發票的發票信息進行查驗。單位和個人通過網頁瀏覽器首次登錄平臺時,應下載安裝根
為進一步優化納稅服務,加強發票管理,稅務總局依托增值稅發票管理新系統(以下簡稱“新系統”)開發了增值稅發票查驗平臺。經過前期試點,系統運行平穩,稅務總局決定啟用全國增值稅發票查驗平臺。現將有關事項公告如下:取得增值稅發票的單位和個人可登陸全國增值稅發票查驗平臺(https://inv-veri.chinatax.gov.cn),對新系統開具的增值稅專用發票、增值稅普通發票、機動車銷售統一發票和增值稅電子普通發票的發票信息進行查驗。單位和個人通過網頁瀏覽器首次登錄平臺時,應下載安裝根