住房和城鄉建設部辦公廳關于國家標準《建筑電氣照明裝置施工與驗收規范(局部修訂條文征求意見稿)》公開征求意見的通知
根據《住房和城鄉建設部關于印發2020年工程建設規范標準編制及相關工作計劃的通知》(建標函〔2020〕9號),我部組織寧波建工工程集團有限公司和浙江省工業設備安裝集團有限公司等單位修訂了國家標準《建筑電氣照明裝置施工與驗收規范(局部修訂條文征求意見稿)》(見附件)。現向社會公開征求意見。有關單位和公眾可通過以下途徑和方式提出反饋意見:
1.電子郵箱:757461695@qq.com。
2.通信地址:寧波市鄞州區寧穿路538號;郵政編碼:315040。
意見反饋截止時間為2020年12月11日。
附件:建筑電氣照明裝置施工與驗收規范(局部修訂條文征求意見稿)
中華人民共和國住房和城鄉建設部辦公廳
2020年11月13日
















































中華人民共和國國家標準
建筑電氣照明裝置施工與驗收規范GB50617-2010條文說明
1 總則
1.0.3 按現行法律、法規的規定,施工應符合設計文件的要求。條文中“經批準的設計文件”是指由具有相應資質且經建設單位認可的設計單位提供的設計文件,該文件按有關規定履行了審查、批準手續。如由于現場情況變化,無論是建設單位、施工單位或監理單位提出要對原設計文件進行變更和修正,必須經原設計單位簽證確認,即發出設計變更通知書。同理,如工程招標文件要約或工程承包合同約定,施工單位要進行深化設計,深化設計提供的設計文件同樣必須經原設計單位批準。本條文進行了局部的修訂,主要是因為對建筑安裝工程施工圖進行深化設計是一種施工技術,從技術的層面上講,與工程承包合同是否有約定并無關系,且目前已廣泛采用,并已被施工企業所接受,本條文強調的是設計變更處理方法,因此只要深化設計過程中對原圖紙進行了變更,則都需經原設計單位確認。
2 術語
2.0.1 本術語旨在明確“照明裝置”在本規范所界定的電氣設備,包括燈具及附件、插座、開關、風扇、照明配電箱(柜)等。
2.0.2 摘自現行國家標準《燈具 第1部分:一般要求與試驗》GB 7000.1-2015第1.2.1條;并與國際電工委員會(IEC) 2017年9月發布的燈具標準IEC 60598-1:2017《燈具第一部分:一般要求與試驗》中1.2.1條一致。注:采用整體式不可替換光源的發光器被視作一個燈具。
2.0.3 摘自現行建工行業建設標準《建筑照明術語標準》JGJ/T119-2008中5.1.23條;懸吊式燈具也包括升降懸吊式燈具,升降懸吊式燈具是指利用滑輪、平衡錘等可以調節高度的懸吊式燈具。
2.0.4 摘自現行國家標準《燈具 第1部分:一般要求與試驗》GB 7000.1-2015/ IEC 60598-1:2014第1.2.22條;并與國際電工委員會(IEC) 2017年9月發布的燈具標準IEC 60598-1:2017《燈具第一部分:一般要求與試驗》中1.2.22條一致。注:對于使用軟纜或軟線的燈具,這個規定包括保護導體作為軟纜或軟線的組成部分; I類燈具可以有雙重絕緣或加強絕緣部件; I類燈具可以有依靠在安全特低電壓(SELV)以下工作進行防觸電保護的部件。
2.0.6摘自現行國家標準《建筑電氣工程施工質量驗收規范》GB50303-2015第2.1.27條。
2.0.6A 摘自現行國家標準《普通照明用LED產品和相關設備術語和定義》GB/T24826-2016/IEC62504:2014第3.17條。
2.0.6B 依據現行國家標準《太陽能光伏照明裝置總技術規范》GB24460-2009第3.1條修改。
2.0.6C 摘自現行建工行業建設標準《民用建筑太陽能光伏系統應用技術規范》JGJ203-2010第2.0.7條。
2.0.6D 摘自現行國家標準《建筑電氣工程施工質量驗收規范》GB50303-2015第2.1.25條。
2.0.6E 摘自現行國家標準《燈具 第1部分:一般要求與試驗》GB 7000.1-2015/ IEC 60598-1:2014第1.2.42條,并與國際電工委員會(IEC) 2017年9月發布的燈具標準IEC 60598-1:2017《燈具第一部分:一般要求與試驗》中1.2.42條一致。
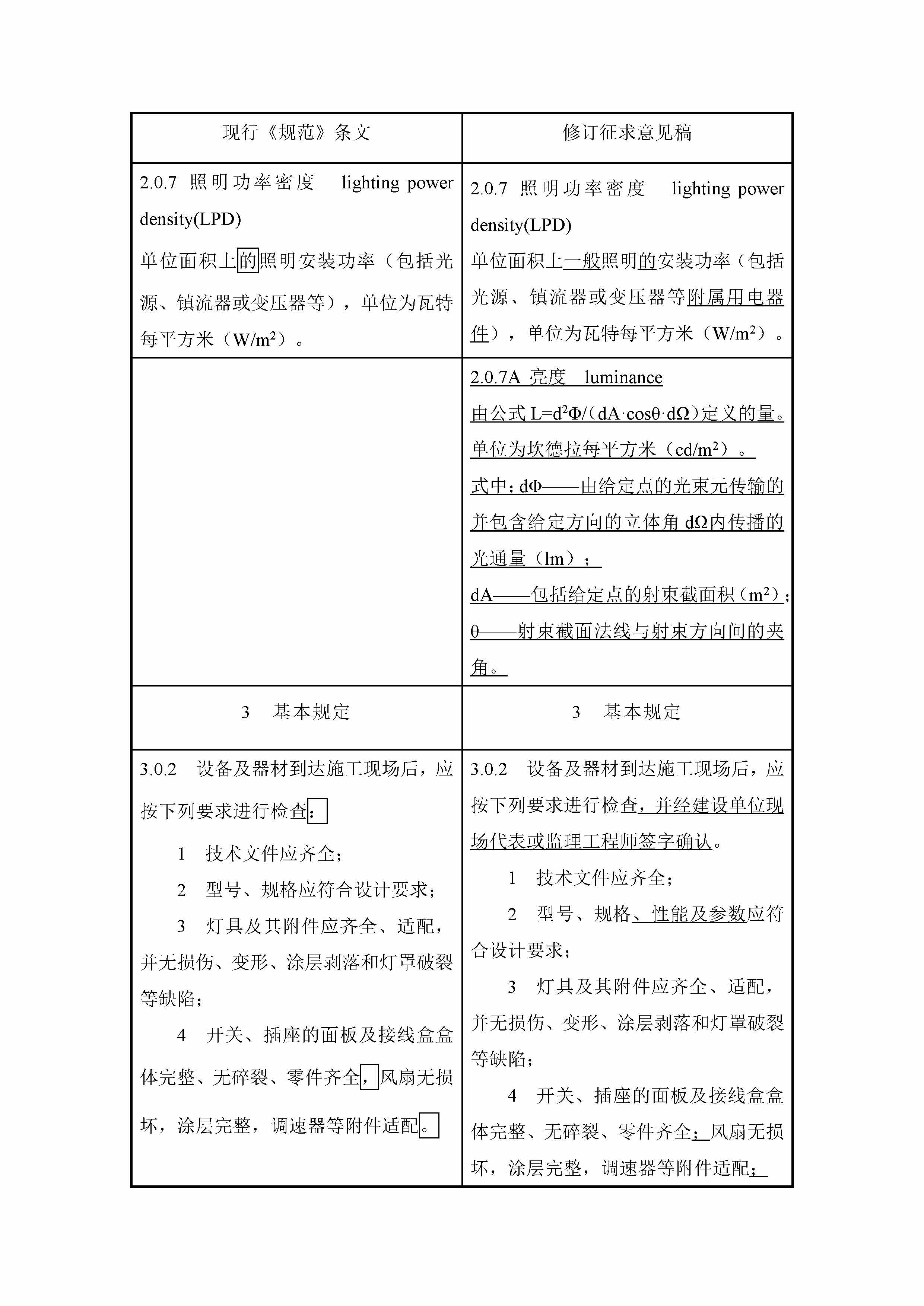
2.0.7 摘自現行國家標準《建筑照明設計標準》GB50034-2013第2.0.53條。
2.0.7A 摘自現行國家標準《建筑照明設計標準》GB50034-2013第2.0.5條。
3 基本規定
3.0.1對進場的照明裝置的質量、安全認證及產品要求做了明確規定,它是控制照明裝置安裝質量的重要環節。產品隨帶的檢驗報告應查驗其是否是由有資質的檢測機構出具的。對進口設備提出商檢、質量合格文件以及中文的安裝、使用、維修等技術文件,均是為保證進口設備能滿足國內技術規范的規定,同時也便于安裝施工人員及使用維護人員掌握產品的正確安裝、使用和維護。國家*性認證產品目錄由國家質量監督檢驗檢疫市場監督管理總局依法發布,其標識的名稱為“中國*認證”(英文名稱為China Compulsory Certification),標識的符號為“CCC”,簡稱為3C標志,列入目錄而未經*認證的產品不得出廠、銷售、進口或者在其它經營活動中使用。
3.0.2 設備和器材到場后,應做好檢查工作,為順利施工提供條件。對產品質量、參數的可追溯性保存必要的證據。本條規定進場驗收的全部內容需監理工程師現場檢查確認,無監理的安裝工程需由建設單位現場代表進行確認。
為響應國家節能號召增加第5款要求,并根據GB50411-2019第12.2.2條作的修改,條文所列檢驗參數主要針對傳統照明燈具, LED燈的檢驗項目應為燈具效能、功率、功率因數、色度參數;隨著技術進步,各種類型光源的燈具不斷出現,種類繁多,燈具應根據類別選擇檢相應的檢測方法,如室內燈具效率的檢測方法依據現行國家標準《燈具分布光度測量的一般要求》GB/T 9468進行,投光燈具的檢測方法依據《投光照明燈具光度測試》GB/T 7002進行。各種鎮流器的諧波含量檢測依據現行國家標準《電磁兼容 限值 諧波電流發射限值(設備每相輸入電流≤16A)》GB 17625.1進行,各種鎮流器的自身功耗檢測依據各自的性能標準進行,如管形熒光燈用交流電子鎮流器應依據現行國家標準《管形熒光燈用交流電子鎮流器性能要求》GB/T 15144進行。
部分檢測參數的判定標準:《管形熒光燈鎮流器能效限定值及能效等級》GB 17896、《普通照明用雙端熒光燈能效限定值及能效等級》GB 19043、《普通照明用自鎮流熒光燈能效限定值及能效等級》GB 19044、《單端熒光燈能效限定值及節能評價值》GB 19415、《高壓鈉燈能效限定值及能效等級》GB 19573、《高壓鈉燈用鎮流器能效限定值及節能評價值》GB 19574、《金屬鹵化物燈用鎮流器能效限定值及能效等級》GB 20053、《金屬鹵化物燈能效限定值及能效等級》GB 20054等。生產廠家應提供以上數據的性能檢測報告。
見證取樣數量:同廠家的照明光源、鎮流器、燈具、照明設備,數量在200套(個)及以下時,抽檢2套(個);數量在201套(個)~2000套(個)時,抽檢3套(個);當數量在2000套(個)以上時,每增加1000套(個)時應增加抽檢1套(個)。同工程項目、同施工單位且同期施工的多個單位工程可合并計算。在同一工程項目中,同廠家、同類型、同規格的節能材料、構件和設備,當獲得建筑節能產品認證、具有節能標識或連續三次見證取樣檢驗均一次檢驗合格時,其檢驗批的容量可擴大一倍,且僅可擴大一倍。擴大檢驗批后的檢驗中出現不合格情況時,應按擴大前的檢驗批重新驗收,且該產品不得再次擴大檢驗批容量。
以有無見證取樣報告以及質量證明文件與見證取樣報告是否一致或符合國家先關標準作為判定依據。
3.0.6 本條為*性條文,為確保電氣照明設備的固定牢固、可靠,并延長使用壽命制定。由于木楔、尼龍塞或塑料塞不具有像膨脹螺栓的楔形斜度,無法促使膨脹產生摩擦握裹力而達到錨定效果,所以在砌體和混凝土結構上不應用其固定照明裝置,而應用膨脹螺栓(膨脹螺栓包括金屬膨脹螺栓和塑料膨脹螺栓),以免由于安裝不可靠或意外因素,導致燈具墜落現象而造成人身傷亡事故。
3.0.7 為了規范裝飾材料墻面上燈具、開關、插座等照明裝置的安裝作出的規定。本條目的是為安裝美觀、電氣防火和安全而作出的技術性規定。增加第1款主要是由于室內裝修采用的可燃材料越來越多,燈具、開關、插座等電器配件可能會因為過載、短路等發熱,增加了引發火災的危險性,因此照明裝置不應直接安裝在低于B1級的裝修材料上,但符合《燈具第1部分:一般要求與試驗》GB7000.1-2015中4.16.1、4.16.2及4.16.3中任何一條規定的燈具可適于安裝在普通可燃材料的表面上。施工當中遇見不符合《燈具第1部分:一般要求與試驗》GB7000.1-2015中4.16.1、4.16.2及4.16.3中任何一條規定的燈具安裝在低于B1級的裝修材料上的情況,應由設計人員根據燈具的產品性能制定相應的隔離措施后,方可安裝。
根據《建筑材料及制品燃燒性能分級》 GB8624-2012中的規定:燃燒性能等級分為4級,A級為不燃材料(制品);B1級為難燃材料(制品);B2為可燃材料(制品);B3為易燃材料(制品)。
3.0.8 本條是將原*性條文4.3.3-2款條進行了合并,把照明裝置接地條款合并在一起,以理順條款內容,并繼續為*性條文。本條的需接保護接地線(PE)的電氣照明裝置是指防觸電保護不僅依靠基本絕緣,而且還需有附加安全措施的照明裝置,即易觸及的可導電部件應與保護接地導體(PE)可靠連接,使易觸及的可導電部件在萬一基本絕緣失效時不致帶電,如Ι類燈具的金屬外殼、開關插座的鋼接線盒、風扇的金屬外殼、配電箱的金屬外殼及與其相連接的金屬構架、金屬保護管等,必須與保護接地導體(PE)可靠連接,以防觸電事故的發生。對Ι類燈具、開關、插座及其配電箱等金屬外殼應有接地標識,以方便現場施工,且便于目視檢查。
3.0.8A在實際接線中,由于導線與設備接觸不良(螺栓未緊固),經常出現導線與接線端子之間產生火花,發生事故;防爆場所是為了防止可燃物質灰塵等其他有害物質侵入接線盒內,以免發生安全事故;防水場所為了防止受潮或積水侵蝕燈具及其內部電子器件致使其損壞而影響正常工作,室內的埋地接線盒進出線口安裝完成后也需進行密封處理;為確保安全,制定本條文。
4 燈具
4.1 一般規定
4.1.1A 出于安全考慮,燈具必須要安裝牢固,以免掉落傷人;對燈具來說,最容易損壞的部件為驅動電源與控制裝置,因此在安裝時,要考慮后期維修更換設備的操作空間;本條的驅動電源包含了觸發器、鎮流器、電容等,當帶有驅動電源或應急電源的燈具與驅動電源或應急電源分開安裝時,應考慮兩者之間的距離導致的壓降等原因,其距離必須符合產品技術文件的規定;LED燈具有環保、節能、高效、壽命長的優點,目前已廣泛使用,但是從安裝形式分,仍然是嵌入式燈、吸頂燈、投光燈等形式,所以不論哪一種安裝形式,均需符合本規范相應類型燈具的安裝規定,LED燈帶(條)在非“?”標記處裁剪,可導致燈帶局部斷電;安裝在室外的LED燈具、接頭及接線盒等密封圈應齊全、完好,IP防護等級應滿足設計要求;同類型的LED燈具可以組合聯結,但驅動電源的功率應大于組合后的燈具功率,以滿足燈具正常使用;本條的第6款是指驅動電源與燈具分開安裝的情況,如果驅動電源接線端到燈具本體之間的軟護套連接線的電壓是特低電壓,這段導線無需穿管敷設,如果燈具本體與燈具附件(驅動電源、應急電源、鎮流器、觸發器等)之間的連接導線的電壓不是特低電壓,燈具本體與燈具附件(驅動電源、應急電源、鎮流器、觸發器等)之間的連接導線應穿導管保護,導線不得外露。
4.1.2 根據燈具制造標準《燈具 第1部分:一般要求與試驗》GB7000.1-20072015中10.2.1絕緣電阻試驗的規定,制定本條文。
4.1.3 引向單個燈具的電導線是指從配電回路的燈具接線盒引向燈具的這一段線路。這段線路常采用柔性金屬導管保護。為了保證電導線能承受一定的機械應力和可靠安全地運行而制定本條文;雖然《民用建筑電氣設計標準》GB51348-2019第7.4.2條規定:采用絕緣電導線柔性連接軟導體連接布線型式時,電導線最小允許截面不應大于等于不小于0.75 mm2。但通過調研,目前0.75 mm2的電導線在照明裝置工程中仍然并不常用,因此本規范條文保持不變,即規定導線最小允許截面應不小于現調整為1mm2,比較切合實際,但引向燈具的保護接地線(PE)仍應符合設計和有關規定。現工程中鋁線已經很少作為燈頭線使用,故刪去了鋁線作為燈頭線的規定。

4.1.4 本條規定了照明燈具的高溫部位靠近可燃物時應采取的保護措施,以預防和減少引發火災事故。標有符號的燈具不屬此列,因為這類燈具即使由于元件故障造成過高溫度也不會使安裝表面過熱,即適宜于直接安裝在普通可燃材料的表面。本條是在原規范性條文的基礎上根據《建筑內部裝修設計防火規范》GB 50222-2017中4.0.16條款、建筑照明設計標準 GB50034-2013中3.2.2條款規定以及國家發展、照明設計規范和改革委員會等五部門2011年發布了“中國逐步淘汰白熾燈路線圖”進行了局部修改,白熾燈雖然是淘汰產品,但是我們通過調研白熾燈在特殊場合還在運用,所以白熾燈在本規范還是保留;本條規定了照明燈具的高溫部位靠近非A 級材料或構件時應采取保護措施,以預防和減少引發火災事故。其中符合《燈具第1部分:一般要求與試驗》GB7000.1-2015中4.16.1、4.16.2及4.16.3中任何一條規定的燈具適于安裝在普通可燃材料的表面。
根據《建筑材料及制品燃燒性能分級》GB8624-2012中的規定:燃燒性能等級分為4級,A級為不燃材料(制品);B1級為難燃材料(制品);B2為可燃材料(制品);B3為易燃材料(制品)。
4.1.5 為確保變電所內燈具維修時的人身安全,同時不因維修時意外觸及裸母線而使正常供電中斷,故作此規定。母線包括封閉式母線、插接式母線、裸母線等。
4.1.9 衛生間內燈具容易受潮而使玻璃燈罩或燈管等爆裂,從而造成人身傷害,特別是安裝在沐浴室的燈具,易受潮,其危害性也大,安裝時應注意安裝位置的選擇,不宜安裝在淋浴室或浴缸的正上方。但隨著新型燈具產品的問世,對一些體積小、重量輕、材質好、不爆裂或特低電壓的燈具,安裝場所和位置可不受本條限制。
4.1.11 露天本條是在原規范條文的基礎上進行的局部修改,室外安裝的燈具是指建筑物、構筑物外墻上和地面上安裝的燈具,包括壁燈、庭院燈等;埋地燈包括室內埋地燈與室外埋地燈;由于埋地及室外安裝的燈具及其附件、緊固件、底座、導管、接線盒等由于平時處于日曬雨淋或潮濕環境中,容易銹蝕,縮短使用壽命和影響觀感,所以可以采用熱鍍鋅、噴塑或不銹鋼等產品,且施工時不應破壞防腐層;接線盒、絕緣臺內有帶電導體,受潮或進水后易發生觸電安全事故,室外燈具的IP等級是由設計作出規定,其接線盒一般不會提及,因此本規范對接線盒提出了防護等級要求,以防出現觸電安全事故。
4.1.15本條為*性條文。燈具的固定裝置是由施工單位在現場安裝的,其安裝形式應符合建筑物的結構特點。為了防止由于安裝不可靠或意外因素,發生燈具墜落現象而造成人身傷亡事故,燈具固定裝置安裝完成、燈具安裝前要求在現場做恒定均布載荷強度試驗,試驗的目的是檢驗安裝質量。燈具所提供的吊環、連接件等附件強度應由燈具制造商在工廠進行過載試驗。根據燈具制造標準《燈具 第1部分:一般要求與試驗》GB7000.1-20072015中4.14.1條的規定,對所有的懸掛燈具應將4倍燈具重量的恒定均布載荷以燈具正常的受載方向加在燈具上,歷時1h。試驗終了時,懸掛裝置(燈具本身)的部件應無明顯變形。因此當在燈具上加載4倍燈具重量的載荷時,燈具的固定裝置(施工單位現場安裝的)須承受5倍燈具重量的載荷。一般情況下,固定裝置或懸吊裝置應按5倍燈具質量的恒定均布載荷做強度試驗,當燈具質量較大,結構無法承受5倍的燈具質量時,應按設計要求做強度試驗。
通過抗拉拔力試驗而知,燈具的固定裝置(采用金屬型鋼現場加工,用φ8的圓鋼作馬鞍形燈具吊鉤)若用2枚M8的金屬膨脹螺栓可靠地后錨固在混凝土樓板中,抗拉拔力可達10KN以上且抗拉拔力取決于金屬膨脹螺栓的規格大小和安裝可靠程度;燈具的固定裝置若焊接到混凝土樓板的預埋鐵板上,抗拉拔力可達到22KN以上且抗拉拔力取決于裝置材料自身的強度。因此對于質量小于10kg的燈具,其固定裝置由于材料自身的強度,無論采用后錨固或在預埋鐵板上焊接固定,只要安裝是可靠的,均可承受5倍燈具重量的載荷。質量大于10kg的燈具,其固定裝置應該采用在預埋鐵板上焊接或后錨固(金屬螺栓或金屬膨脹螺栓)等方式安裝,不應采用塑料膨脹螺栓等方式安裝,但無論采用哪種安裝方式,均應符合建筑物的結構特點且按照本條文要求全數做強度試驗,以確保安全。
4.2 常用燈具
4.2.1 為保證安裝的燈具牢固可靠以及壁燈的防水要求而制定本條文。吸頂燈安裝的固定螺栓或螺釘數量、規格應符合產品技術文件的規定,底座上無固定安裝孔的燈具(安裝時自行打孔)每個燈具固定的螺栓或螺釘不少于2個。當燈具安裝在石膏板、礦棉芯板以及類似輕質墻體或吊頂板上時,應在相應龍骨或結構上安裝加強板如:經過防火處理的木工板或型鋼支架等。總之在安裝燈具時必須保證結構能承受燈具重量,如不滿足時,應由設計人員給出固定方案,以免發生由于安裝不可靠或意外因素,發生燈具墜落現象而造成人身傷亡事故。帶泄水孔的室外壁燈其泄水孔應在燈具腔體的底部,以防因積水引起短路;無排水措施的室外壁燈(水密燈具)其防護等級不應低于IPX7。
4.2.2 懸吊式燈具能否可靠固定,對于人身安全是至關重要的,本條款不包含自帶軟纜和軟線作為懸吊掛件的懸吊式燈具,因為此類型燈具其廠家已經考慮軟線纜的過載的情況,但其安裝應符合燈具安裝說明書的要求。
1 帶升降器的軟線吊燈具在吊線展開后不應觸及工作臺面或過于接近臺面上的易燃物品,否則容易以防發生燈具玻璃燈罩或燈管(泡)碰到工作臺面爆裂造成人身傷害,且能防止較熱光源長時間靠近臺面上的易燃物品,烤焦臺面物品;
2 普通軟線吊燈,大部分已用雙絞塑料線取代紗包花線橡膠絕緣線,抗拉強度有所降低,約可承受0.8kg的質量而不被拉斷。為確保安全,規定軟線吊燈超過0.5kg時,不應利用燈具的電源線吊裝,應增設吊鏈、吊桿或吊繩燈等措施,使電源線不承受燈具的重量;
3 固定懸吊燈具的螺栓或吊鉤與燈具是等強度概念,為避免螺栓或吊鉤受意外拉力,發生燈具墜落現象,規定了螺栓或吊鉤圓鋼直徑的下限;
4 用鋼管作燈具吊桿時,本款特指自制鋼管的燈具吊桿。對成套提供的燈具吊桿符合產品技術要求即可,但當現場采用鋼管制作吊桿時,如果鋼管內徑太小,不利于穿線;管壁太薄,不利于套絲,套絲后強度也不能保證,螺紋連接的燈具,對其嚙合扣數作出規定是為了確保連接緊密牢固。
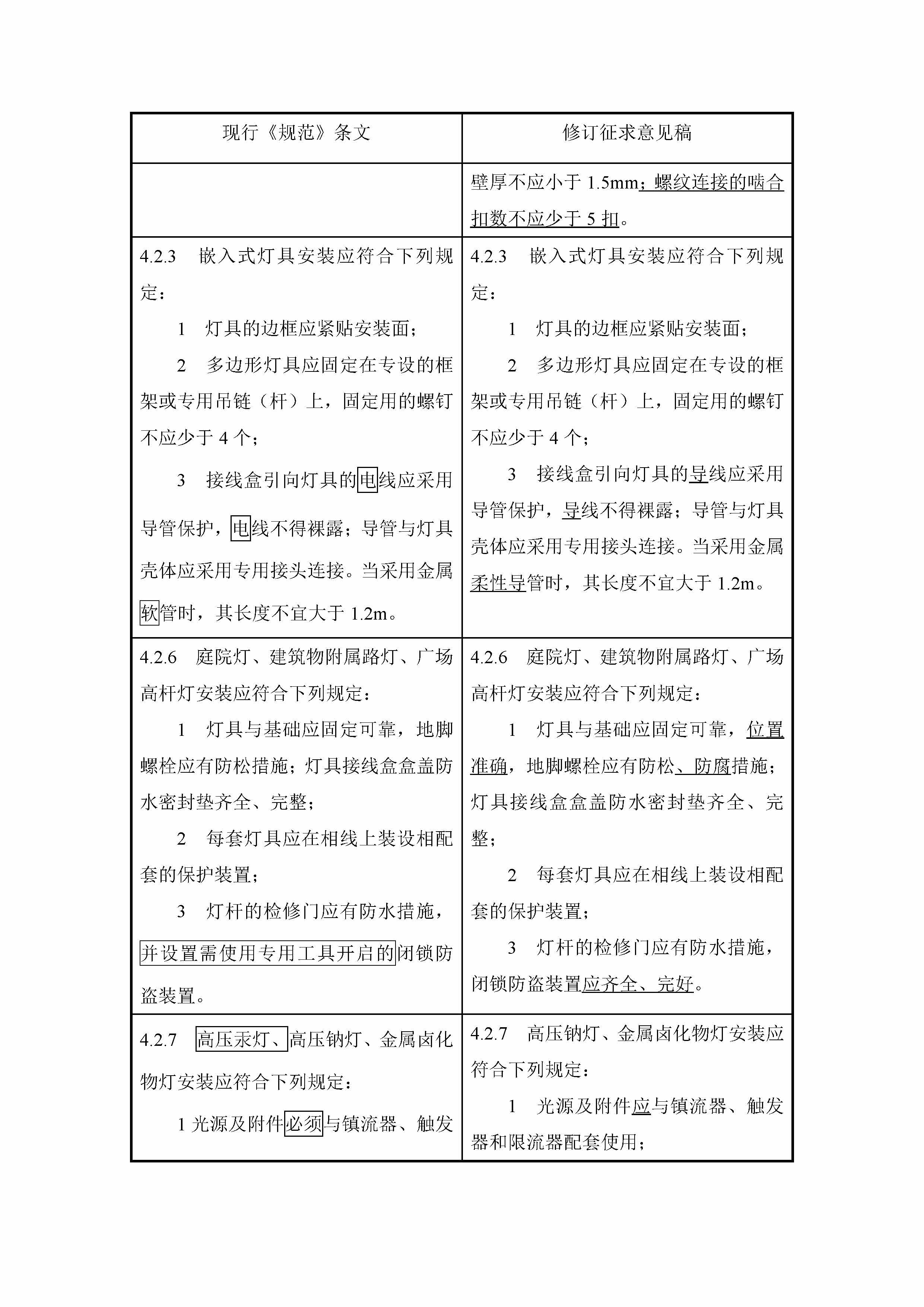
4.2.3 嵌入式燈具在工程中得到廣泛應用,其固定可采用專設框架,也可通過吊鏈或吊桿固定。接線盒引向燈具的導線應采用導管保護,是為安全考慮。當剛性導管與燈具接線盒連接有困難時,可采用金屬柔性導管連接,且應采用專用接頭。
4.2.6 庭院燈、路燈和高桿燈均有燈具絕緣、密閉防水、安裝牢固的共性要求。庭院燈、路燈和高桿燈的安裝位置必須按圖施工、位置準確;如果因其它原因需要移位,必須得到設計的認可;燈具的相線上裝設短路等保護裝置是為了避免其中一個燈具發生故障時,影響整個回路的照明,造成較大面積沒有照明。因為這些燈具除了有夜間照明的作用,還有夜間安全警衛的用途;燈具安裝完成后應檢查閉鎖防盜裝置齊全、完好。
4.2.7 本條是在原條文的基礎上進行了局部修改。主要依據是《建筑照明設計標準》GB50034-2013中6.2.4的規定:“一般照明不應采用熒光高壓汞燈”。高壓汞燈、高壓鈉燈、金屬鹵化物燈光效高、壽命長,適用于車間、道路大面積照明,但需注意鎮流器必須與燈管(泡)匹配使用,否則會影響燈管(泡)壽命或啟動困難。高壓汞燈可任意位置使用,但水平點燃會影響光通量輸出。金屬鹵化物管形鏑燈要求接在380V線路中,結構有水平點燃、燈頭在上的垂直點燃和燈頭在下的垂直點燃三種。
4.2.8 安裝于線槽槽盒和封閉插接式照明母線下方的燈具,是指在營業場所、生產車間、地下室等大空間安裝的,與線槽、槽盒封閉插接式照明母線非配套的燈具。由于這類燈具需要在施工現場與線槽槽盒內導線、封閉插接式照明母線連接,容易產生各種質量通病和電氣安全隱患,因此施工中要規范安裝。燈具應通過燈具電源插座與線槽內導線、封閉插接式照明母線連接,不能因一個燈的故障而影響整個回路長時間停電。照明插接式母線本身帶有插座,其產品安全性由廠家考慮,但對槽盒下方安裝燈具時,不管是否安裝插座均需設置導線連接用的接線盒。
4.2.9A 發光天棚是根據建筑自身裝修特點考慮而設計的一種兼具吊頂和燈具照明的一種新型裝修造型,它不僅有照明作用,還有裝飾效果,其造型獨特,形式、光源多樣。根據調研結果顯示,由于LED燈的節能性,目前絕大部分發光天棚都采用LED燈做光源,LED燈發光天棚在目前的建筑照明安裝中越來越多,發光天棚的燈架、光源、軟(硬)膜等的安裝一般都在施工現場完成,但經過實際調研,發光天棚的燈架、軟(硬)膜一般都是裝修公司施工,而光源的安裝是由燈具安裝單位施工,因此本規范只對發光天棚上的LED燈安裝作出安裝與驗收規定。
發光天棚照度及亮度的均勻、透光面有無陰影、暗斑、炫光等與光源的選型、軟、硬膜材質、光源縱橫排布的間距、光源距透光面的高度以及空間的裝飾面等有很大的直接關系。在安裝發光天棚前應對其進行深化設計;光源間距排布應均勻、合理,如果光源排布的間距設計沒有提及,光源排布的間距一般按照燈具的計算高度和安裝間距的適當比例來調節控制,即根據燈具的“距高比”計算得出,“距高比”可查燈具手冊獲得,也可以通過不斷調試確定;光源離天棚透光面的高度合理,并應符合設計要求,光源離天棚透光面的高度過低會使天棚的軟、硬膜有陰影、暗斑出現,而且由于光源發熱而影響天棚的發光面的壽命,過高又會影響天棚的照度與亮度,光源離天棚透光面的高度一般不少于18公分而且與光源的功率、類型有關;天棚內的光源固定方式多樣,有卡槽、支架、卡扣(夾)、磁柱、懸吊、軌道等,因此實際施工中必須根據光源的類型及實際安裝環境采用合理的固定方式,且安裝牢固;發光天棚采用LED作光源其類型多樣,如燈管、燈帶、模組等,按電壓分有220V、24V、12V等,因此選型必須符合設計要求;天棚內的線纜應固定牢固、排列整齊、合理、規范;發光天棚應考慮散熱措施,如在天棚的側面開散熱孔以及安裝散熱裝置,并應有防飛蟲等進入措施且應考慮后期維護方便;發光天棚的亮度、照度應均勻,發光面無陰影,無直射和反射射眩光,這是對發光天棚安裝后的效果作出的規定。
4.3 專用燈具
4.3.1 疏散照明是在火災等緊急情況下,有效指示人群安全撤離的照明,因此必須采用經消防檢測中心檢測合格的產品。由于層高或吊平頂高度的限制,安全出口燈在門框上方無法安裝時,可以安裝在門的左右上方。在大型商場、娛樂場所等為了保持視覺的連續,疏散指示標志有時也裝在地面上,既有采用燈光疏散指示標志,也有采用蓄光疏散指示標志,但都應有防止被重物或外力損壞的措施。在平時點亮疏散照明燈具有檢修燈具的作用。應急照明是當建筑物處于特殊情況下發生停電現象,使某些關鍵位置的燈具仍能正常工作的照明。應急照明燈的回路應按照防火分區獨立布置,而不應從一個防火分區穿越到另一個防火分區。由于應急照明的重要性,所以檢驗其電源轉換時間和最少持續供電時間的技術參數是至關重要的。《民用建筑電氣設計規范》JGJ16-2008第13.8.5條對電源轉換時間作了相應規定,施工單位在燈具選用時應引起注意。
本規范的應急照明燈具安裝包括消防和非消防應急燈具,非消防應急照明燈具包括安全照明用燈具、備用照明用燈具;消防應急照明燈具包括:安全出口標志燈具、疏散(方向)指示燈具、疏散路徑照明燈具。
1 由于應急燈具的重要性,強調其安裝型式、高度、位置必須符合設計要求;為了避免火災發生時,燈具安裝后,不能成為人員通行的障礙物,影響人員逃生;
2 為了確保出口標志燈的安裝高度處于人員正常視角范圍內,同時便于人員準確識別安全出口或疏散門的位置,對出口標志燈的安裝做出相應要求,當受安裝條件限制標志燈無法安裝在門框上側時,可采用吊裝或在門的左右兩側安裝,但門完全開啟時標志燈不應被遮擋;
3 為了確保疏散(方向)標志燈的安裝高度處于人員正常視角范圍內,同時考慮到火災產生煙氣沉降等因素,室內高度不大于3.5m的場所,標志燈底邊距地面的高度宜為2.2m~2.5m;室內高度大于3.5m的展覽廳、民航候機廳等場所,標志燈底邊距地面的高度不宜大于6m,同時考慮到該類場所日常物品搬運的需求,標志燈底邊距地面的高度不宜低于3m。
4 在大型商場、娛樂場所等為了保持視覺的連續,疏散(方向)指示標志有時也裝在地面上,但應保證標志燈表面應與地面平齊,以免影響人的正常通行,為了防止被重物或外力損壞標志燈及其內部電子器件,導致標志燈表面破損或影響標志燈的正常工作,因此地面標志燈應有防止被重物或外力損壞的措施,如地面上安裝的標志燈的面板可以采用厚度 4 mm 及以上的鋼化玻璃,且防護等級不應低于IP67。
4.3.3本條為*性條文。本條是在原規范*性條文的基礎上進行了局部修改,第一條是*性條文。隨著城市的美化,建筑物景觀照明燈具的應用日益普及。
1 本款主要是為防人員灼傷提出的規定,部分燈具由于位置關系,因工程需要,有些燈架燈具安裝在人員來往密集的場所或易被人直接接觸,因而要有嚴格的防灼傷措施,但考慮到燈具選型的問題,目前LED燈用于景觀照明已非常普遍,而LED燈的表面溫度并不高,不至于灼傷行人,為此對燈具表面溫度做出規定是非常必要的。
2 規定室外的各種的電源、信號等接口必須采用防水接口,是為防止線路短路;
3 本款對安裝在玻璃幕墻、混泥土、石材等堅硬構筑物、金屬幕墻、鋼結構等表面的景觀燈具進行了規定,在玻璃幕墻上安裝時,不應損壞幕墻結構及幕墻防水性能;在混泥土、石材等堅硬構筑物上安裝時,景觀照明燈裝置不應安裝在保溫、裝飾層;在金屬幕墻上安裝燈具時,與幕墻接觸的燈具支架應與金屬外墻材質一致; 在鋼結構上安裝燈具支架時,除制作鋼結構預留的支點外,支架宜采用抱箍連接的方式,且照明燈具裝置的金屬外殼的接地應與鋼結構連接可靠,且有標識。如上述燈具安裝在不易固定的位置時,應由設計人員給出固定方案;
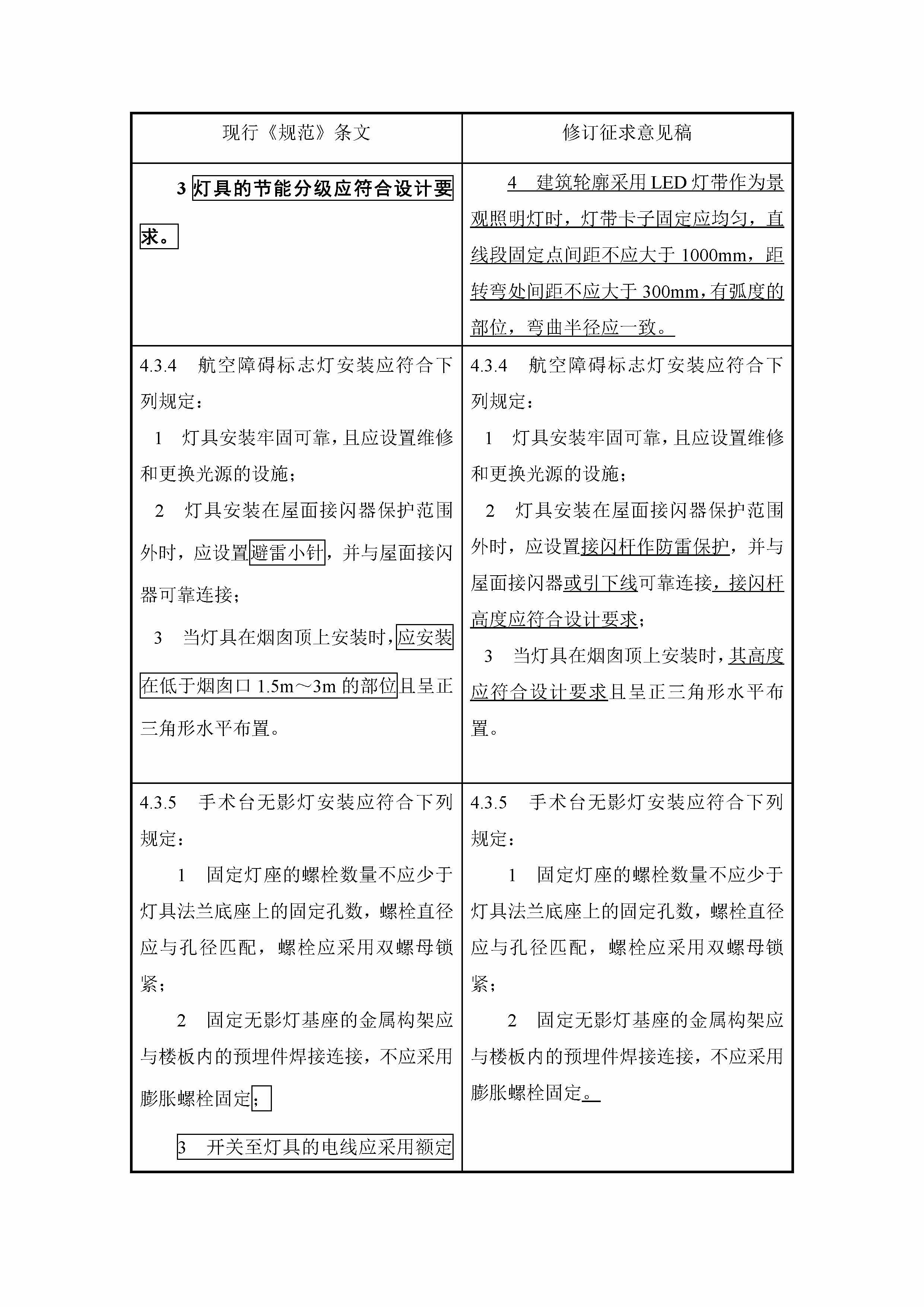
4 本款對安裝在建筑輪廓上的LED燈帶作出的規定,其固定間距的要求旨在避免燈帶安裝間距過大可能出現的不平整現象。為執行國家節能政策,景觀照明應設置深夜減光控制裝置,節能分級要符合設計要求。
4.3.4 航空障礙標志燈裝在建筑物或構筑物的外側高處,對維護和更換光源不便也不安全,所以要有建筑設計提供專門措施。由于航空障礙燈裝在易受雷擊的高處,圖紙會審時應校核其是否處于接閃器保護范圍內,否則應設置避雷小針接閃桿。
4.3.5 手術臺無影燈重量較大,且經常調節,所以其固定和防松是安裝的關鍵,從預埋到固定均應嚴格執行本條的規定。在使用過程中需要經常調節轉動,因此底座、支架等的固定和防松是安裝關鍵。固定裝置安裝完畢后,應根據本規范的要求全數做載荷強度試驗,由于無影燈的特殊性,固定裝置不止正垂直受力,使用時尚有受力不均勻的情況,故尚應符合產品技術文件的要求進行試驗,以確保安全。
4.3.6 本條是為了防止紫外線灼傷人的眼睛以及安裝時應采取防誤開措施,以免危及人身健康而作的規定。本條是在原規范條文的基礎上進行了局部修改。紫外燈開關的安裝形式多樣,但其安裝應符合設計要求;規范《托兒所、幼兒園建筑設計規范》JGJ39-2016(2019年版)對紫外線控制開關提出三種做法供參考:1 )采用燈開關控制,并把燈開關設置在門外走廊專用的小箱內并上鎖,由專人負責,其他人不能操作;2) 采用專用回路并集中控制,把控制按鈕設在有人值班的房間,確定房間無人時由專人操作開啟紫外線燈;3 )有條件時采用智能控制,探測房間是否有人,由房間無人和固定的消毒時間兩個條件操作開啟紫外線燈
4.3.7 游泳池和類似場所用燈具,安裝前應檢查燈具是否采用了安全特低電壓(SELV)供電,其標稱電壓不應大于12V,無紋波直流供電不應大于30V;安裝在水下的燈具,0區內部不應安裝接線盒,燈具類型應為Ⅲ類燈具,其防護IP等級應滿足:按防塵防水分類:與池、槽的水接觸的那部分應為加壓水密型(IPX8),與池、槽的水不接觸的那部分至少為防塵和防濺型(IP54);按防觸電保護形式應為Ⅲ類燈具,其外部和內部線路的工作電壓應不超過12V游泳池的0區、1區、2區的劃分,詳見《低壓電氣裝置 第7-702部分:特殊裝置或場所的要求 游泳池和噴泉》GB/T 16895.19-2017/IEC60364-7-702:2010中附錄A。
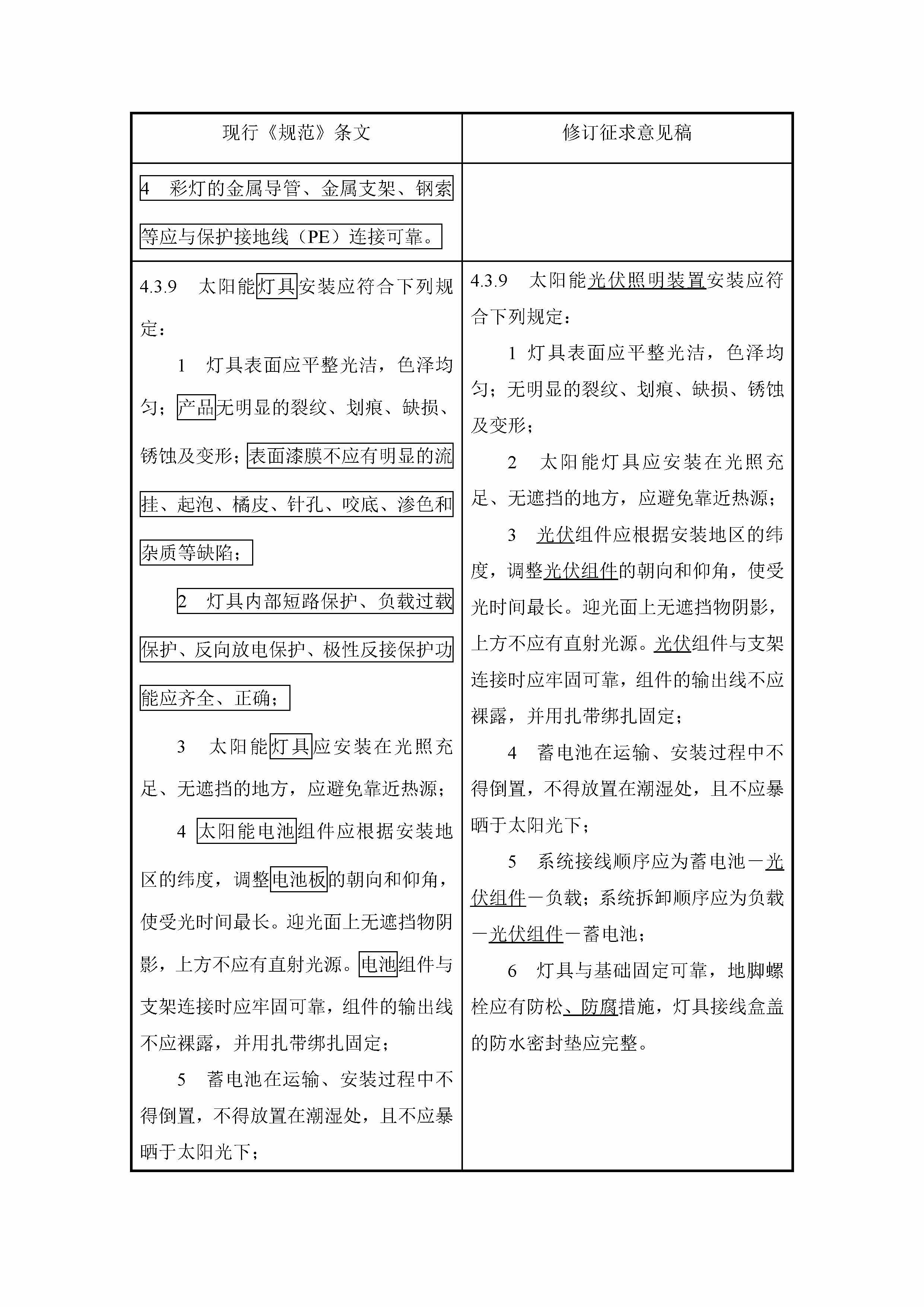
4.3.9 本條是在原規范條文的基礎上進行了局部修改。刪除了照明裝置本身質量方面的內容,因為此內容已經在進場驗收條款中已經包含,本條文的局部修訂主要是強調燈具安裝完畢后對燈具感官質量的要求;以防影響燈具使用壽命對地腳螺栓增加了防腐措施要求;太陽能燈具照明裝置是一種采用新型能源的燈具,目前多用于道路照明燈、庭院燈等。安裝過程中應固定可靠,注意電池組光伏件的朝向和系統的接線與拆卸順序。太陽能燈具照明裝置要盡量避免靠近熱源,以防影響燈具使用壽命。太陽能電池板光伏件上方不應有其它直射光源,以免使燈具控制系統誤識別導致誤操作
5 插座、開關、風扇
5.1 插 座
5.1.2 本條第1款~第4款為*性條文,必須嚴格執行。統一插座接線的規定,目的是為了用電安全,特別是在三相供電系統中,中性導體(N)和保護接地導體(PE)不能混同,應嚴格區分,否則有可能導致線路不能正常工作和危及人身安全。規定保護接地導體(PE)在插座間不得串聯連接,相線與中性線不得利用插座本體的接線端子轉接供電,分別是為了確保保護接地的可靠性和供電可靠性。轉接供電是指剝去電導線端部絕緣層,將幾根電導線絞接后插入接線端子,依靠接線端子對后續用電設備供電。這種工藝有時因電導線絞接不可靠或接線端子螺栓壓接不緊密而松動、接觸不良,造成后續用電設備斷電甚至失火。
5.1.3 第1款對住宅、幼兒園及小學等兒童活動場所安裝的插座高度及選型在各相關設計規范中均有不同的規定,作為安裝施工單位首先執行的施工圖紙,也即設計要求;選用安全型插座是為了預防未成年人用導電異物觸及插座的導電部位。在潮濕場所應選用防濺水型插座,一般廚房、衛生間、開水間等場所可以看作潮濕場所。第2款是針對設計未做規定時,對常用插座高度的要求,方便施工單位選用,同樣為方便殘疾人和老年人的日常起居與工作,對他們的居室使用的插座高度作了一般規定,但都是符合相關設計規范的。第4款為了觀感舒適,規定了同一場所或并列安裝的插座安裝高度偏差;第5款增加不間斷電源插座要求標識的規定,不間斷電源與應急電源都屬于自備應急電源,但兩者都有各自的獨特性且使用場所不同,為防止使用單位對這兩種電源所供的插座與其它普通插座的混用,對它們所供的電源插座均應做好標識;第6款 為電氣設備的安全使用,對選用帶開關的插座,安裝后應對開關的通斷功能進行驗證,以確保設備不使用時處于不帶電狀態。
5.2 開關
5.2.1 照明單控開關通斷位置一致,控制有序不錯位,既方便實用,也可以給維修人員提供安全操作保障。如位置紊亂,不切斷相線,易給維修人員造成錯覺,檢修時較易造成觸電事故。
5.2.2 對安裝的水平位置便于操作作出規定,這里開關邊緣距門框(套)的距離是指開關邊緣距開門處門框(套)的距離,開關不應安裝在門后等不便操作的位置。
5.2.3 為裝飾美觀作出的規定。
5.2.4 第1款距離的規定與人體特征有關,與身高、手臂長度等相匹配,使操作方便,本條是經實踐驗證而認同的規定;第2款無障礙設施中的開關高度規定,雖然引用的JGJ50-2001《城市道路和建筑物無障礙設計規范》已作廢,而替代該規范的GB50763-2012《無障礙設計規范》對開關具體高度也未作規定,只要求方便乘輪椅者靠近和使用,但為考慮實際使用需要,對設計未做規定時還是保留了原條文的內容,本規范暫不做調整;第3款針對老年人的人體特點,照明開關應在晝夜都能識別,安裝位置應醒目且開關與墻壁顏色應有區分,安裝高度的規定主要是考慮方便輪椅使用者使用。
5.2.5 暗裝的開關面板應緊貼墻面或裝飾面,四周應無縫隙,安裝應牢固,表面應光滑整潔、無碎裂、劃傷,裝飾帽(板)齊全;接線盒應安裝到位,接線盒內干凈整潔,無銹蝕。安裝在裝飾面上的開關,其電線不得裸露在裝飾層內。
5.3 風扇
5.3.1 第1款吊扇在正常運轉時有輕微振動,因此其固定和防松裝置齊全是安裝的關鍵,吊扇不應直接固定在石膏板、礦棉板等結構上;第2款考慮到扇葉如果低于燈具出光口面會導致光線閃爍,影響視覺,本條執行時應結合不同燈具型號采取不同措施,對鏈吊燈或吸頂燈建議吊扇與燈具錯位安裝,吊扇安裝高度不低于2.5m是針對設計未做規定時的要求。
5.3.2 本條主要是為了壁扇、頂扇可靠固定和運行安全而作的技術性規定。強調壁扇、頂扇安裝必須滿足產品技術文件中的安裝技術要求,此類產品在出廠前對產品的荷載和固定進行過檢測,出廠附有安裝技術文件,因此按照廠家的安裝技術文件要求安裝能可靠固定和安全運行,對壁扇、頂扇安裝在混凝土、實心墻或鋼結構等牢固的墻面或頂棚是可行的,如果固定壁扇的墻面、頂棚為石膏板隔墻或頂棚等類似不堅固的墻面或頂面時,應采取可靠固定的措施,如加固或與固定在主龍骨上。
6 照明配電箱(
6.0.2 本條是為防止火災發生而作的規定,可燃材料指B2級材料,根據《建筑材料及制品燃燒性能分級》 GB8624-2012中的規定:燃燒性能等級分為4級,A級為不燃材料(制品);B1級為難燃材料(制品);B2為可燃材料(制品);B3為易燃材料(制品)。
6.0.3 第1款為提高工程質量,對配電箱配管進行規定,并對導線電纜進入配電箱口應有防損傷保護進行規定,當箱體空間充裕時,絕緣導線進箱的方式建議從箱體下方進線,以方便防火封堵;第2款同一端子上壓接的電導線不多于2根且要求電導線截面積相同是為了壓接緊密,防止一根壓緊,另一根松動,不利于安全用電,同一端子上壓接的導線不多于2根主要是為箱體內部二次配線而做的規定,不適用于外接線路的連接,不同回路的外接線路接入必須一線一孔,特別是N線和PE線,以確線路維修安全。第3款考慮安全及維修方便,規定對不同回路的N線或PE線接入配電箱內不應接入匯流排上同一端子;中性線導體和保護接地線導體匯流排端子的孔徑大小和數量往往與實際施工時箱內的中性線導體和保護接地線導體線徑和數量不匹配,經常產生將電導線截去幾股后再插入匯流排端子或幾根電導線絞接后插入端子的現象,給正常運行埋下隱患,應引起施工單位的足夠重視。施工單位應認真查看配電箱系統圖,在訂貨時向廠家明確提出匯流排端子的孔徑大小和數量要求;第5款由于目前使用的照明配電箱功能日趨多樣化,常包含雙電源裝置、儀表、電氣火災報警模塊、塑殼斷路器等元器件,箱體的高度有較大增加。為了方便操作及在緊急情況下能及時切斷電源,配電箱的安裝高度應以方便切斷電源主開關為宜,另將潮濕改為積水,配電柜下設200mm基礎是考慮因積水、積雪等因素;第6款考慮到目前裸銅編織軟線產品質量參差不齊及安全問題,采用絕緣銅芯軟導線能提高工程質量和安全可靠性;第7款為防止誤操作和應急回路的安全,對應急照明配電箱和應急照明集中電源應做好標識。
7 通電試運行及測量
7.1 通電試運行
7.1.1 在照明系統通電試運行時,應檢查核對燈具回路控制與照明配電箱及回路的標識是否一致、開關與燈具控制順序是否相對應、風扇的轉向及調速開關是否正常,剩余電流動作保護裝置動作是否準確,應急照明蓄電池的持續供電時間和建筑物景觀照明燈具的節能分級的要求是否符合設計要求,太陽能燈具各種保護功能是否正確,以保證施工質量和設計的預期功能相符合。
7.1.2 大型公共建筑的照明工程負荷大、燈具數量多,且本身對系統的可靠性要求高,所以需要做連續的全負荷通電運行試驗,記錄末級配電箱(柜)運行參數,包括運行電壓、電流、溫度等,以檢查整個照明工程的發熱穩定性和系統運行的安全性。在通電試運行的同時也可以暴露出一些燈具和光源的質量問題,以便于更換。如照明工程有自控要求,則連續運行試驗照明的控制方案是不是滿足自控系統編程的要求,為自控系統調試的功能性提供依據。民用住宅由于容量較小、可靠性和安全性要求相對較低,故要求的通電試運行時間較短,住宅項目的戶內配電箱或其它小型配電箱如果用鉗形表無空間進行測試電流時,可以測試上一級照明配電箱或變配電室照明配電柜內的線路電流。
7.1.4 電源各相負荷不均衡會影響照明器具的發光效率和使用壽命,造成電能損耗和資源浪費。在建筑物照明通電試運行時開啟全部照明負荷,在電壓穩定時測量運行電流,并做好記錄使用三相功率計檢測各相負荷的電流、電壓和功率,并作好記錄。
7.2 照度和
7.2.1 照度、亮度除標明外均應為作業面或參考平面上的維持平均照度、平均亮度,本條明確在作業面或參考平面上測量照度或亮度,在照度、亮度滿足設計要求時,對燈具的光源、鎮流器、驅動電源或變壓器等附屬用電器件的額定功率進行統計,再計算功率密度值;進行平均照度或平均亮度檢測和功率密度值計算,應重點對公共建筑和建筑的公共部分的照明進行檢測和計算。考慮到部分住宅項目中住戶的個性化使用情況偏差較大,一般不建議住宅內的測試結果作為判斷的依據。有些場所為了加強裝飾效果,安裝了枝形花燈、壁燈、藝術吊燈等裝飾性燈具,這種場所可以增加照明安裝功率,增加的數值按實際采用的裝飾性燈具總功率的50%計算LPD值。這是考慮到裝飾性燈具的利用系數較低,所以假定它有一半左右的光通量起到提高作業面照度的效果。照度測試要求在無外界光源的情況下進行,一般可以在夜間或在白天測試區域有遮擋時進行,室內照明測量應在沒有天然光和其它非被測光源影響下進行,室外照明測量包括城市夜景照明和建筑物室外道路照明,測量應在清潔和干燥的路面或場地上進行,不宜在有月光和測量場地有積水或積雪時進行。本條中功能區域是指使用用途、照明設置標準相同的區域,如教學樓的多個教室,只需檢測2個教室即可。第1款照度、亮度不小于設計值,設計照度或亮度標準值一般是維持照度或亮度,為最低值,因此測量的實際照度、亮度不應小于設計值;第2款功率密度值是從節能的角度而提出的要求,越低越節能,故規定功率密度值不應大于設計值。
7.2.2
不同的光源,從點亮到光輸出穩定的時間不同,故照度測量需在燃點一定時間后進行其中白熾燈、鹵鎢燈需燃點15min;氣體放電燈需燃點40min,LED燈由于瞬間點亮并發光穩定的特性,點亮后可直接進行測量。
7.2.3
不同的場所,照度、亮度的標準不一樣,為保證照度、亮度測試的誤差在允許的范圍內,故不同的場所要選用與照明測試要求相適應的測量儀器。照度測量的方法可采用現行國家標準《照明測量方法》GB/T 5700-2008第6.1.1、6.1.2條規定的中心布點法或四角布點法測量方法,中心布點法是指在照度測量的區域劃分成矩形網格,在矩形網格中心點測量照度,四角布點法是指在照度測量的區域劃分成矩形網格,在矩形網格四個角測量照度;道路、建筑夜景亮度的測量方法按現行國家標準《照明測量方法》GB/T 5700-2208第6.2條規定執行。
7.2.4 對照度、亮度測量和功率密度值計算應作詳盡的記錄,以作交接驗收依據,一般室內照明測試照度值,室外建筑立面測試照明亮度值,道路照明測試照度或亮度值,廣場和室外作業區照明測試照度值。
地坪工程公司注銷去哪里辦理手續地坪工程公司是指專門從事地面施工或裝修的企業。在一些情況下,地坪工程公司可能需要進行注銷,比如公司經營不善、業務調整等原因。那么,地坪工程公司注銷需要辦理哪些手續呢?接下來我們將詳細介紹地坪工程公司注銷手續辦理的相關知識。地坪工程公司注銷手續辦理流程地坪工程公司要進行注銷,首先需要了解注銷手續辦理的具體流程。通常情況下,地坪工程公司注銷手續辦理需要按照以下步驟進行:1.做好內部清算工作在正式辦理公司注銷手續之前,地坪工程公司需要進行內部清算工作。包括清算債務、處理資產、清償員
在經濟發展的浪潮中,公司的成立與注銷都是司空見慣的事情。2024年,如果您在太原創立了一家有限公司,但由于各種原因需要將其注銷,那么您需要了解有關太原2024年有限公司注銷所需材料的具體要求。本文將為您詳細介紹在太原2024年有限公司注銷過程中需要準備的材料,幫助您順利完成相關手續。太原2024年有限公司注銷需要什么材料在太原2024年有限公司注銷時,根據相關法律法規的規定,您需要準備以下材料:1.注銷申請書首先,您需要準備一份注銷申請書,在申請書中注明公司的基本信息、股東信息以及注銷原因等內容。2.公司
辦理建筑有限公司注意事項關鍵詞:建筑有限公司、辦理、注意事項在辦理建筑有限公司的過程中,有一些重要的注意事項需要特別關注。建筑行業作為一個高風險和資金密集型的行業,需要遵守諸多法律法規和規范,因此辦理建筑有限公司需要仔細考慮和準備。以下是辦理建筑有限公司時需要注意的一些事項。合規性準備在辦理建筑有限公司之前,首先需要確保公司的合規性準備工作。這包括確定公司的經營范圍、注冊資本、公司名稱等。在選擇公司名稱時,需要注意是否存在重名或者違反相關規定,還要避免使用國家禁止或者限制使用的名稱。此外,注冊資本也需要根
為進一步優化納稅服務,加強發票管理,稅務總局依托增值稅發票管理新系統(以下簡稱“新系統”)開發了增值稅發票查驗平臺。經過前期試點,系統運行平穩,稅務總局決定啟用全國增值稅發票查驗平臺。現將有關事項公告如下:取得增值稅發票的單位和個人可登陸全國增值稅發票查驗平臺(https://inv-veri.chinatax.gov.cn),對新系統開具的增值稅專用發票、增值稅普通發票、機動車銷售統一發票和增值稅電子普通發票的發票信息進行查驗。單位和個人通過網頁瀏覽器首次登錄平臺時,應下載安裝根
為進一步優化納稅服務,加強發票管理,稅務總局依托增值稅發票管理新系統(以下簡稱“新系統”)開發了增值稅發票查驗平臺。經過前期試點,系統運行平穩,稅務總局決定啟用全國增值稅發票查驗平臺。現將有關事項公告如下:取得增值稅發票的單位和個人可登陸全國增值稅發票查驗平臺(https://inv-veri.chinatax.gov.cn),對新系統開具的增值稅專用發票、增值稅普通發票、機動車銷售統一發票和增值稅電子普通發票的發票信息進行查驗。單位和個人通過網頁瀏覽器首次登錄平臺時,應下載安裝根
為進一步優化納稅服務,加強發票管理,稅務總局依托增值稅發票管理新系統(以下簡稱“新系統”)開發了增值稅發票查驗平臺。經過前期試點,系統運行平穩,稅務總局決定啟用全國增值稅發票查驗平臺。現將有關事項公告如下:取得增值稅發票的單位和個人可登陸全國增值稅發票查驗平臺(https://inv-veri.chinatax.gov.cn),對新系統開具的增值稅專用發票、增值稅普通發票、機動車銷售統一發票和增值稅電子普通發票的發票信息進行查驗。單位和個人通過網頁瀏覽器首次登錄平臺時,應下載安裝根