住房城鄉建設部辦公廳關于國家標準《冶金礦山機械設備工程安裝及驗收標準》公開征求意見的通知:
根據住房和城鄉建設部《關于印發<2017年工程建設標準規范制修訂及相關工作計劃>的通知》(建標[2016]248號),我部組織中國三冶集團有限公司等單位起草了國家標準《冶金礦山機械設備工程安裝及驗收標準(征求意見稿)》(見附件)。現向社會公開征求意見。有關單位和公眾可通過以下途徑和方式提出反饋意見:
1、電子郵箱 :dpiyfzx@163.com。
2、通信地址:遼寧省鞍山市立山區建材路105號;郵編114031。
意見反饋截止時間為2018年6月28日。
附件:冶金礦山機械設備工程安裝及驗收標準(征求意見稿)
中華人民共和國住房和城鄉建設部辦公廳
2018年5月21日
前 言
本規范是根據住房城鄉建設部建標[2016]248號《關于印發2017年工程建設標準規范制訂、修訂計劃的通知》的要求,由中國冶金建設協會組織,由中國三冶集團有限公司會同有關單位編制而成。
本規范在編制過程中,規范編制組學習了有關現行國家法律、法規及標準,進行了調查研究,總結了近20年來礦山機械設備工程安裝及驗收經驗,廣泛征求了有關單位和專家的意見,對規范條文反復討論修改,最后經審查定稿。
本規范共分17章,包括總則,術語,基本規定,設備基礎、地腳螺栓和墊板,設備和材料,堆、取、卸礦設備,連續長輸礦設備,儲礦倉及受料槽(斗),給礦設備,破碎及篩分設備,磨礦設備,分級設備,磁選設備,浮選設備,重選設備,脫水設備,安全環保。本規范中以黑體字標志的條文為*性條文,必須嚴格執行。
本規范由住房和城鄉建設部負責管理和對*性條文的解釋,由中國冶金建設協會負責具體管理,由中國三冶集團有限公司負責具體技術內容的解釋。在執行過程中,請各單位結合工程實踐,認真總結經驗,隨時將有關的意見和建議反饋給中國三冶集團有限公司(地址:遼寧省鞍山市立山區建材路105號;郵政編碼:114031;E-mail:dpiyfzx@163.com;傳真:0412-6989500),以供今后修訂時參考。
本規范主編單位、參編單位、主要起草人及主要審查人:
主編單位:中國三冶集團有限公司
參編單位:中國二十二冶集團有限公司
鞍鋼集團礦業公司齊大山鐵礦
主要起草人:崔慧川 蘇 琴 張國慶 張國立
曹 斌 高 林李義娥
主要審查人:XXX
1 總 則
1.0.1
為了保證冶金礦山機械設備工程安裝質量,統一施工質量驗收標準,制定本標準。
1.0.2
本標準適用于新建和改擴建的黑色冶金礦山采礦、長距離連續運輸、堆取料、破碎篩分、磨礦分級,選別、脫水等工藝的機械設備工程安裝及質量驗收,和礦山電氣系統安裝及質量驗收。
有色冶金礦山相同的機械設備工程安裝及質量驗收標準參照執行。
1.0.3
冶金礦山機械設備安裝工程中的工程技術文件、承包合同等對安裝質量的要求不得低于本標準的規定。
1.0.4
本標準規定了冶金礦山機械設備工程安裝及質量驗收的基本技術要求,當本標準與國家有關法律、行政法規的規定相抵觸時,應按國家法律、行政法規的規定執行。
1.0.5
冶金礦山機械設備工程安裝及質量驗收除應執行本標準的規定外,尚應符合國家現行國家標準有關標準的規定。
2 術 語
2.0.1
磁選magnetic separation
利用礦產物料的磁性差異來實現分離的一種分選方法。
2.0.2
浮選flotation
根據礦產物料在顆粒態具有的物理及化學特性的差異,借助氣泡的浮力實現物料從礦漿中分離的分選方法。
2.0.3
重選gravity separation
不同密度的顆粒狀礦產物料,在機械力和介質(空氣、水、乳液)作用下,呈現不同的運動速度和軌跡,而實現分離的分選方法。
2.0.4
管狀膠帶運輸機tubular belt conveyor
又稱管式膠帶運輸機,圓管膠帶運輸機。受料及出料段與一般的膠帶運輸機相同,運輸段由于橫斷面為封閉的六邊托輥,使膠帶*形成接近于圓形,實現物料在封閉的管狀膠帶內輸送,無污染不漏料。同時實現水平方向和垂直方向轉彎,上下膠帶雙向同時輸送物料。
3 基本規定
3.1
冶金礦山機械設備安裝工程的施工單位應具備相應的工程施工資質,施工現場應有相應的施工技術標準,健全的質量管理體系、質量控制及檢驗制度,并有經項目技術負責人審批的施工組織設計、施工方案、作業設計等技術文件。
3.1.2
變更設計應有設計單位的設計變更通知書或技術核定簽證。
3.1.3
冶金礦山機械設備安裝工程質量檢查和驗收,應使用經計量檢定、校準合格的計量器具。
3.1.4
冶金礦山機械設備安裝工程中從事施焊的焊工必須經考試合格并取得合格證書,在其考試合格項目及其認可的范圍內施焊。
3.1.5
冶金礦山機械設備安裝工程應符合以下規定:
1相關各專業間應交接檢驗,形成記錄。
2每道工序完成后,應進行檢查,形成記錄。上道工序未經檢驗認可,不得進行下道工序施工。
3.1.6
冶金礦山機械設備安裝工程中設備的二次灌漿及其他隱蔽工程,在隱蔽前應由施工單位通知有關單位進行驗收,并形成驗收文件。
3.2 質 量 驗 收
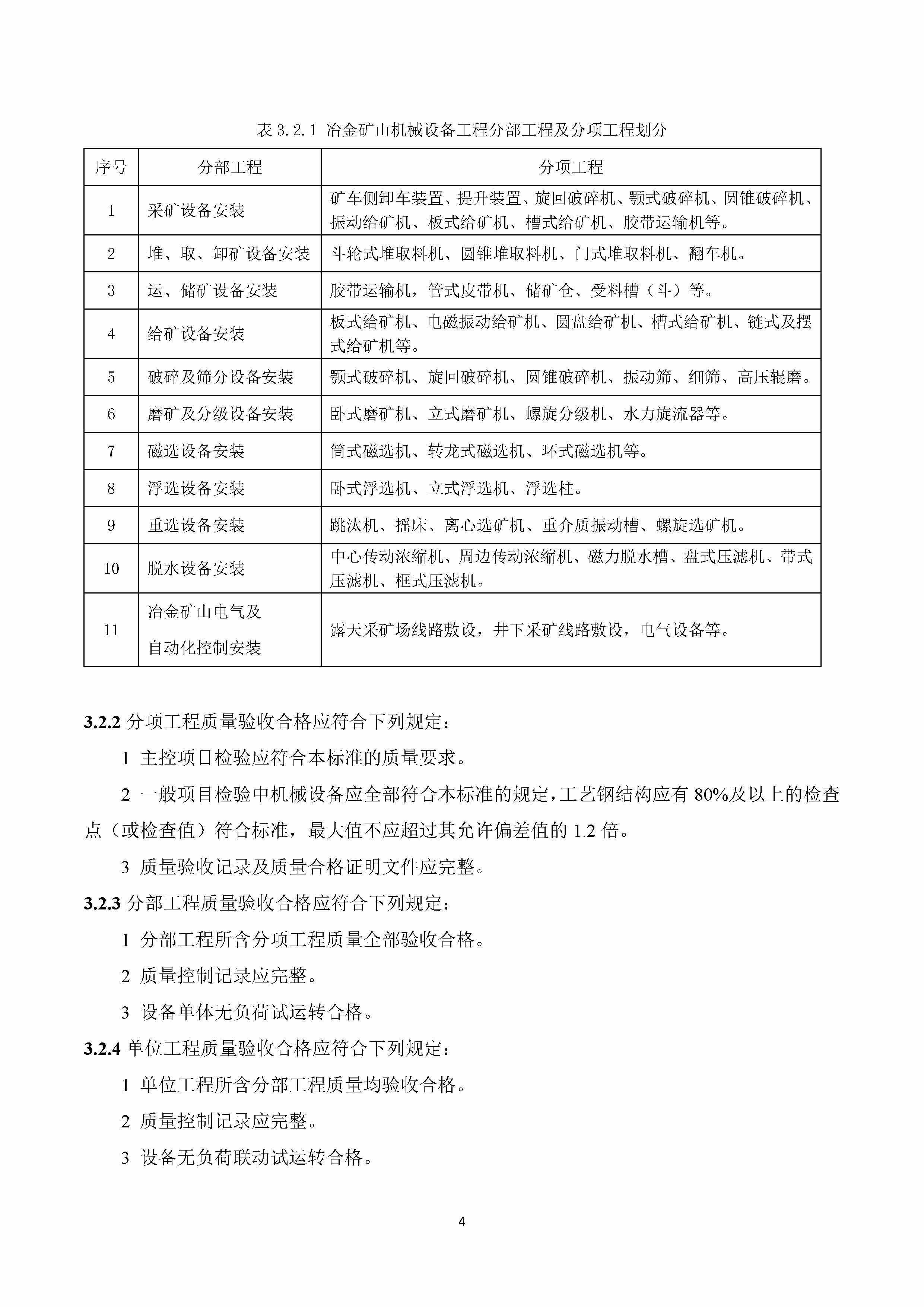
3.2.1冶金礦山機械設備安裝工程質量驗收應在施工單位自檢合格的前提下,按照分項工程、分部工程、單位工程進行。分部工程及分項工程劃分宜按照表3.2.1的規定執行,單位工程可按工藝系統劃分。
















































































































地坪工程公司注銷去哪里辦理手續地坪工程公司是指專門從事地面施工或裝修的企業。在一些情況下,地坪工程公司可能需要進行注銷,比如公司經營不善、業務調整等原因。那么,地坪工程公司注銷需要辦理哪些手續呢?接下來我們將詳細介紹地坪工程公司注銷手續辦理的相關知識。地坪工程公司注銷手續辦理流程地坪工程公司要進行注銷,首先需要了解注銷手續辦理的具體流程。通常情況下,地坪工程公司注銷手續辦理需要按照以下步驟進行:1.做好內部清算工作在正式辦理公司注銷手續之前,地坪工程公司需要進行內部清算工作。包括清算債務、處理資產、清償員
在經濟發展的浪潮中,公司的成立與注銷都是司空見慣的事情。2024年,如果您在太原創立了一家有限公司,但由于各種原因需要將其注銷,那么您需要了解有關太原2024年有限公司注銷所需材料的具體要求。本文將為您詳細介紹在太原2024年有限公司注銷過程中需要準備的材料,幫助您順利完成相關手續。太原2024年有限公司注銷需要什么材料在太原2024年有限公司注銷時,根據相關法律法規的規定,您需要準備以下材料:1.注銷申請書首先,您需要準備一份注銷申請書,在申請書中注明公司的基本信息、股東信息以及注銷原因等內容。2.公司
辦理建筑有限公司注意事項關鍵詞:建筑有限公司、辦理、注意事項在辦理建筑有限公司的過程中,有一些重要的注意事項需要特別關注。建筑行業作為一個高風險和資金密集型的行業,需要遵守諸多法律法規和規范,因此辦理建筑有限公司需要仔細考慮和準備。以下是辦理建筑有限公司時需要注意的一些事項。合規性準備在辦理建筑有限公司之前,首先需要確保公司的合規性準備工作。這包括確定公司的經營范圍、注冊資本、公司名稱等。在選擇公司名稱時,需要注意是否存在重名或者違反相關規定,還要避免使用國家禁止或者限制使用的名稱。此外,注冊資本也需要根
為進一步優化納稅服務,加強發票管理,稅務總局依托增值稅發票管理新系統(以下簡稱“新系統”)開發了增值稅發票查驗平臺。經過前期試點,系統運行平穩,稅務總局決定啟用全國增值稅發票查驗平臺。現將有關事項公告如下:取得增值稅發票的單位和個人可登陸全國增值稅發票查驗平臺(https://inv-veri.chinatax.gov.cn),對新系統開具的增值稅專用發票、增值稅普通發票、機動車銷售統一發票和增值稅電子普通發票的發票信息進行查驗。單位和個人通過網頁瀏覽器首次登錄平臺時,應下載安裝根
為進一步優化納稅服務,加強發票管理,稅務總局依托增值稅發票管理新系統(以下簡稱“新系統”)開發了增值稅發票查驗平臺。經過前期試點,系統運行平穩,稅務總局決定啟用全國增值稅發票查驗平臺。現將有關事項公告如下:取得增值稅發票的單位和個人可登陸全國增值稅發票查驗平臺(https://inv-veri.chinatax.gov.cn),對新系統開具的增值稅專用發票、增值稅普通發票、機動車銷售統一發票和增值稅電子普通發票的發票信息進行查驗。單位和個人通過網頁瀏覽器首次登錄平臺時,應下載安裝根
為進一步優化納稅服務,加強發票管理,稅務總局依托增值稅發票管理新系統(以下簡稱“新系統”)開發了增值稅發票查驗平臺。經過前期試點,系統運行平穩,稅務總局決定啟用全國增值稅發票查驗平臺。現將有關事項公告如下:取得增值稅發票的單位和個人可登陸全國增值稅發票查驗平臺(https://inv-veri.chinatax.gov.cn),對新系統開具的增值稅專用發票、增值稅普通發票、機動車銷售統一發票和增值稅電子普通發票的發票信息進行查驗。單位和個人通過網頁瀏覽器首次登錄平臺時,應下載安裝根