住房和城鄉建設部辦公廳關于國家標準《視頻顯示系統工程技術標準(征求意見稿)》公開征求意見的通知
根據住房和城鄉建設部《關于印發2020年工程建設規范標準編制及相關工作計劃的通知》(建標函〔2020〕9號),我部組織中國電子科技集團公司第三研究所等單位起草了國家標準《視頻顯示系統工程技術標準(征求意見稿)》(見附件)?,F向社會公開征求意見。有關單位和公眾可通過以下途徑和方式反饋意見:
1.電子郵箱:liqingwei@aotev.com。
2.通信地址:北京市朝陽區酒仙橋北路乙七號中國電子科技集團公司第三研究所;郵政編碼:100015。
意見反饋截止時間為2022年7月17日。
附件:《視頻顯示系統工程技術標準(征求意見稿)》
住房和城鄉建設部辦公廳
2022年6月17日
本標準是根據《住房和城鄉建設部關于印發2020年工程建設規范標準編制及相關工作計劃的通知》(建標函[2020]9號)要求,由中國電子科技集團公司第三研究所會同有關單位,共同在原《視頻顯示系統工程技術規范》GB50464-2008的基礎上修訂而成。
本標準在修訂編制過程中,編制組對當前市場上視頻顯示系統、視頻顯示工程設備、信號交互與處理系統設備進行了調研,根據多年來系統設計單位、設備生產單位、設備安裝單位對視頻顯示系統工程技術的經驗積累,借鑒國外當前符合我國國情的技術法規、技術標準,在廣泛征求意見的基礎上,進行了反復討論和修改,最后經審查定稿。
本標準共分8章和4個附錄。主要內容包括:總則、術語、視頻顯示系統的分級和分類、視頻顯示系統工程設計、視頻顯示系統工程施工、視頻顯示系統試運行、視頻顯示系統工程驗收和視頻顯示系統的運行和維護等。
本標準修訂的主要內容有:
修訂原標準第2章術語,根據技術發展增加新技術術語、縮略語,同時刪減過時術語及縮略語;
隨著科技發展和技術進步,近年來圖像拼接和視頻信號處理技術取得很大進步,出現了可視化管控趨勢,需要在標準修訂中體現相關領域技術發展成果。
在原標準制定階段,視頻顯示系統涉及到的視頻控制系統當時交換與處理能力不強,且未出現視頻IP化技術。經過多年發展,此專業技術領域已取得長足進步,涌現出拼接、融合、字幕疊加等多種數字視頻處理技術,視頻IP化、網絡化日趨完善且進一步成熟,需要在本次標準修訂中予以體現。
隨著技術進步,修訂原標準中提到的視頻顯示系統性能指標,刪除已淘汰設備指標。
增加了第八章《視頻顯示系統的運行與維護》。
原標準引用的標準名錄中部分已經廢止,需要調整相應條目。
本標準中以黑體字表示的條文為*性條文,必須嚴格執行。
本標準由住房和城鄉建設部負責管理,由工業和信息化部負責日常管理。
本標準起草單位:中國電子科技集團公司第三研究所(地址:北京市朝陽區酒仙橋北路乙七號,郵政編碼:100015)
北京奧特維科技有限公司
中國電子技術標準化研究院
中國電子工程設計院有限公司
國家廣播電視產品質量監督檢驗中心
利亞德光電股份有限公司
深圳市洲明科技股份有限公司
北京淳中科技股份有限公司
北京小鳥科技股份有限公司
南京洛普股份有限公司
寧波GQY視訊股份有限公司
中航國畫(上海)激光顯示科技有限公司
威創集團股份有限公司
本標準主要起草人員:李慶偉任紅雷薛長立杜寶強 范 飛
張 旭 王志強 孫 三 白建軍 劉 莉
張世誠 孔令術袁延長 盧如西 李 農
張小平 羅露根 范佳嘉
本標準主要審查人員:暫略
1 總 則
1.0.1 為規范視頻顯示系統工程的設計、施工和驗收,保證工程質量,促進技術進步,獲得良好的社會效益、經濟效益和環境效益,制定本標準。
1.0.2 本標準適用于視頻顯示系統工程的設計、施工及驗收。
1.0.3 視頻顯示系統工程的設計、施工、驗收、運行與維護,應遵循國家有關法律、法規和政策,密切結合自然條件,合理利用資源,兼顧使用和維修,做到技術先進、經濟合理、安全適用。
1.0.4 視頻顯示系統工程中應選用技術先進、經濟適用的定型和經檢測合格的產品。
1.0.5 視頻顯示系統工程的設計、施工、驗收、運行與維護除應執行本標準外,尚應符合國家現行有關標準的規定。
2 術 語
2.1 術 語
2.1.1 視頻顯示系統 videodisplay system
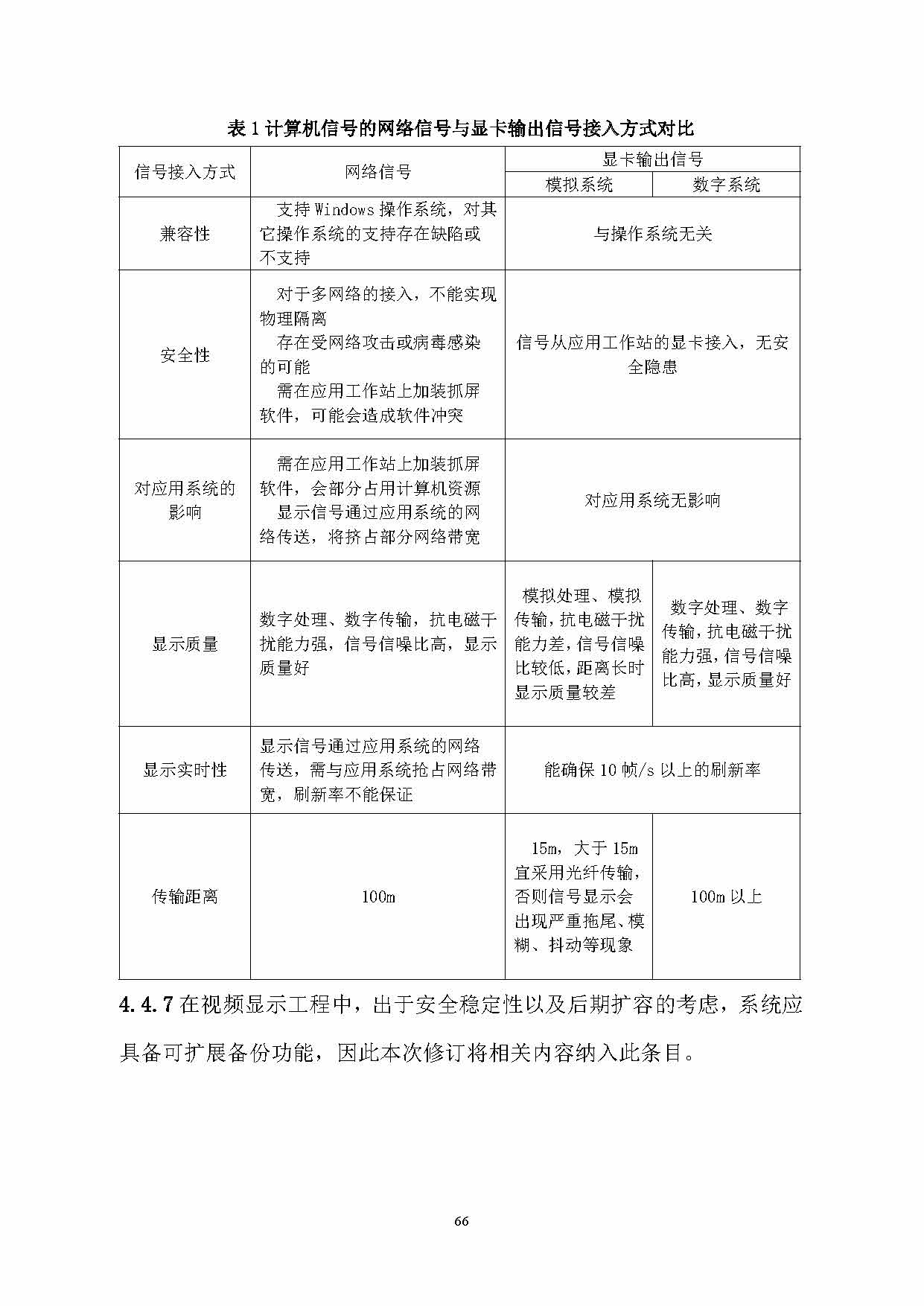
由視頻顯示屏系統、傳輸系統、信號交互與處理系統和輔助系統組成,可實現一路或多路視頻信號同時、部分或全屏顯示。
2.1.2 視頻顯示屏系統 videodisplay screensystem
在視頻顯示系統中,將信號交互與處理系統發送來的視頻信號進行顯示的電子裝置,用于可視呈現各類計算機和視頻信息。
2.1.3 視頻顯示屏單元 video display screen unit
在視頻顯示屏系統中可獨立完成畫面顯示功能的基本單位,一般為矩形??梢杂扇舾娠@示模塊、控制電路、電源轉換器以及相應的結構件構成。
2.1.4 視頻拼接顯示屏(墻) video displayscreentogether(wall)
由顯示屏單元物理拼接而成,是圖像顯示區域的總稱。顯示屏單元間依靠適當的電氣連接(包括信號傳輸路徑),由視頻信號交互與處理系統進行控制,可單獨顯示視頻畫面,或顯示畫面的某一部分,還可與系統中的其他單元配合組成完整的畫面。
2.1.5 傳輸系統 transmission system
在視頻顯示系統中,將需顯示的信號傳輸至各顯示屏單元的信號傳輸部分。
2.1.6 信號交互與處理系統signal interaction and processing system
在視頻顯示系統中,將需要顯示的視頻信號進行縮放、拉伸、疊加、漫游、分割、拼接等處理,對圖像顯示參數(如位置、色彩、亮度、均勻性、對比度等)進行設置和調整,按需對視頻信號進行分配和切換的電子裝置。
2.1.7 輔助系統 auxiliary system
用于支持視頻顯示系統工作的配套工程,包括控制室、設備間、供配 電和防雷接地系統等。
2.1.8 發光二極管(LED) light emitting diode
是通過電子與空穴復合產生自發輻射光的二極管,它可高效地將電能轉化為光能,顯示產品常用可見光波段的發光二極管。
2.1.9 LED 視頻顯示屏 LED video display screen(panel)
通過一定的控制方式,由LED器件陣列組成,用于顯示視頻的屏幕。
2.1.10液晶顯示屏(LCD) liquid crystal display
外加電壓使液晶分子取向改變,以調制透過液晶的光強度,產生灰度或彩色圖像的顯示屏。
2.1.11數字光學處理器 (DLP) digital light processor
采用半導體數字光學微鏡陣列作為光閥的成像裝置。
2.1.12前投影(正投影) front screen projection
圖像被投影在光反射屏的觀眾一側的投影方式。
2.1.13背投影 rear screen projection
圖像投影通過透射屏到達觀眾一側的投影方式。
2.1.14像素 pixel/ picture element
組成一幅圖像的全部可能亮度和色度的最小成像單元。
2.1.15像素中心距 pixel pitch
相鄰像素中心之間的距離。
2.1.16像素中心距相對偏差 relative deviation ofpixel pitch
像素中心距的實測值與標稱值之差的絕對值與標稱值之比。
2.1.17平整度 level up degree
視頻顯示屏法線方向的凹凸偏差。
2.1.18LED像素失控率 ratio of out-of-control pixel
發光狀態與控制要求的顯示狀態不相符的LED像素占總像素的比率。
2.1.19灰度等級 gray scale
顯示屏同一級亮度中從最暗到最亮之間能區別的亮度級數。
2.1.20換幀頻率 frame refresh frequency
視頻顯示屏畫面更新的頻率。
2.1.21刷新頻率 refresh frequency
視頻顯示屏顯示數據每秒鐘被重復的次數。
2.1.22圖像分辨率 picture resolution
表征圖像細節的能力。對圖像信號,常稱為信源分辨率,由圖像格式決定,通常用水平和垂直方向的像素數表示。面陣LED、LCD、DLP、LCOS、OLED 等固有分辨率成像器件,通常用水平和垂直方向的像素數表示。
2.1.23圖像清晰度 picture definition
人眼能察覺到的圖像細節清晰程度,用電視線表示。
2.1.24顯示屏亮度 luminance
在顯示屏法線方向觀測的任一表面單位投射面積上的發光強度。
2.1.25顯示屏最大亮度 maximum luminanceofscreen
在一定環境照度下,視頻顯示屏各基色在最高灰度級、最高亮度時的亮度。視頻顯示屏還包括白平衡狀態下的亮度。
2.1.26色度 chromaticity
關于顏色的定量描述,用亮度、色調和色飽和度來表征。
2.1.27照度 illuminance
入射于表面上的光通量密度。當表面積上的照射均勻時,照度等于光通量除以表面積所得的商。
2.1.28對比度 contrast ratio
對于背投影方式,是同一圖像畫面中亮區與暗區平均亮度的比。對于正投影方式,是同一圖像畫面中亮區與暗區平均照度的比。
2.1.29顯示屏最高對比度 maximum contrast ratio
在一定環境照度下,顯示屏最大亮度和背景亮度的比。
2.1.30亮度均勻性 luminance uniformity
顯示屏各區域相互之間亮度一致性的程度。
2.1.31色度均勻性 chromatic uniformity
視頻顯示屏的色度一致性。
2.1.32水平視角 horizontal viewing angle
當顯示屏水平方向的亮度為其水平方向法線處亮度的一半時,該觀察方向與其法線的夾角為水平左視角或水平右視角,水平左視角和水平右視角夾角之和表示水平視角。
2.1.33垂直視角 vertical viewing angle
當顯示屏垂直方向的亮度為其垂直方向法線處亮度的一半時,該觀察方向與其法線的夾角為垂直上視角或垂直下視角,垂直上視角和垂直下視角夾角之和表示垂直視角。
2.1.34視角 viewing angle
包括水平視角和垂直視角。
2.1.35視距 viewing distance
在正常使用條件下,可以清楚地觀看LED視頻顯示屏顯示內容的觀看距離。
2.1.36信噪比 signal noise ratio
信號有效值與噪聲有效值之比。
2.2 縮 略 語
2.2.1 MTBF(Mean Time Between Failure):平均無故障時間。
2.2.3 LCOS(Liquid Crystal on Silicon ):硅基液晶。
2.2.4 OLED (Organic Light-Emitting Diode ):有機發光二極管。
2.2.5 TCP/IP(TransmissionControlProtocol/InternetProtocol):傳輸控制協議/網絡協議。
2.2.6 CATV(Community Antenna Television) :有線電視。
2.2.7DVI (Digital Visual Interface) :數字視頻接口。
2.2.8HDMI (High Definition Multimedia Interface) :高清多媒體接口。
2.2.9DP(DisplayPort):數字式視頻接口。
2.2.10SDI(serial digital interface):數字分量串行端口。
2.2.11 RGB(Red Green Blue):紅、綠、藍信號。
2.2.12 RGBHV (Red Green Blue horizontal vertical):紅、綠、藍信號外加上水平、垂直信號。
2.2.13XGA( Extended Graphics Array ):分辨率為1024×768。
2.2.14SXGA( SuperExtendedGraphicsArray) :分辨率為1280 ×1024。
2.2.15FHD(Full High Definition):全高清,分辨率為1920×1080。
2.2.16UHD(Ultra High-Definition):超高清,屏幕的物理分辨率達到3840×2160及以上。

















































































地坪工程公司注銷去哪里辦理手續地坪工程公司是指專門從事地面施工或裝修的企業。在一些情況下,地坪工程公司可能需要進行注銷,比如公司經營不善、業務調整等原因。那么,地坪工程公司注銷需要辦理哪些手續呢?接下來我們將詳細介紹地坪工程公司注銷手續辦理的相關知識。地坪工程公司注銷手續辦理流程地坪工程公司要進行注銷,首先需要了解注銷手續辦理的具體流程。通常情況下,地坪工程公司注銷手續辦理需要按照以下步驟進行:1.做好內部清算工作在正式辦理公司注銷手續之前,地坪工程公司需要進行內部清算工作。包括清算債務、處理資產、清償員
在經濟發展的浪潮中,公司的成立與注銷都是司空見慣的事情。2024年,如果您在太原創立了一家有限公司,但由于各種原因需要將其注銷,那么您需要了解有關太原2024年有限公司注銷所需材料的具體要求。本文將為您詳細介紹在太原2024年有限公司注銷過程中需要準備的材料,幫助您順利完成相關手續。太原2024年有限公司注銷需要什么材料在太原2024年有限公司注銷時,根據相關法律法規的規定,您需要準備以下材料:1.注銷申請書首先,您需要準備一份注銷申請書,在申請書中注明公司的基本信息、股東信息以及注銷原因等內容。2.公司
辦理建筑有限公司注意事項關鍵詞:建筑有限公司、辦理、注意事項在辦理建筑有限公司的過程中,有一些重要的注意事項需要特別關注。建筑行業作為一個高風險和資金密集型的行業,需要遵守諸多法律法規和規范,因此辦理建筑有限公司需要仔細考慮和準備。以下是辦理建筑有限公司時需要注意的一些事項。合規性準備在辦理建筑有限公司之前,首先需要確保公司的合規性準備工作。這包括確定公司的經營范圍、注冊資本、公司名稱等。在選擇公司名稱時,需要注意是否存在重名或者違反相關規定,還要避免使用國家禁止或者限制使用的名稱。此外,注冊資本也需要根
為進一步優化納稅服務,加強發票管理,稅務總局依托增值稅發票管理新系統(以下簡稱“新系統”)開發了增值稅發票查驗平臺。經過前期試點,系統運行平穩,稅務總局決定啟用全國增值稅發票查驗平臺?,F將有關事項公告如下:取得增值稅發票的單位和個人可登陸全國增值稅發票查驗平臺(https://inv-veri.chinatax.gov.cn),對新系統開具的增值稅專用發票、增值稅普通發票、機動車銷售統一發票和增值稅電子普通發票的發票信息進行查驗。單位和個人通過網頁瀏覽器首次登錄平臺時,應下載安裝根
為進一步優化納稅服務,加強發票管理,稅務總局依托增值稅發票管理新系統(以下簡稱“新系統”)開發了增值稅發票查驗平臺。經過前期試點,系統運行平穩,稅務總局決定啟用全國增值稅發票查驗平臺。現將有關事項公告如下:取得增值稅發票的單位和個人可登陸全國增值稅發票查驗平臺(https://inv-veri.chinatax.gov.cn),對新系統開具的增值稅專用發票、增值稅普通發票、機動車銷售統一發票和增值稅電子普通發票的發票信息進行查驗。單位和個人通過網頁瀏覽器首次登錄平臺時,應下載安裝根
為進一步優化納稅服務,加強發票管理,稅務總局依托增值稅發票管理新系統(以下簡稱“新系統”)開發了增值稅發票查驗平臺。經過前期試點,系統運行平穩,稅務總局決定啟用全國增值稅發票查驗平臺?,F將有關事項公告如下:取得增值稅發票的單位和個人可登陸全國增值稅發票查驗平臺(https://inv-veri.chinatax.gov.cn),對新系統開具的增值稅專用發票、增值稅普通發票、機動車銷售統一發票和增值稅電子普通發票的發票信息進行查驗。單位和個人通過網頁瀏覽器首次登錄平臺時,應下載安裝根