住房和城鄉建設部辦公廳關于國家標準《電子工程節能設計標準(征求意見稿)》公開征求意見的通知
根據住房和城鄉建設部《關于印發2020年工程建設規范標準編制及相關工作計劃的通知》(建標函〔2020〕9號),我部組織中國電子工程設計院有限公司等單位起草了國家標準《電子工程節能設計標準(征求意見稿)》(見附件)。現向社會公開征求意見。有關單位和公眾可通過以下途徑和方式反饋意見:
1.電子郵箱:yandong@ceedi.cn。
2.通信地址:北京市海淀區西四環北路160號;郵政編碼:100142。
意見反饋截止時間為2022年7月17日。
附件:《電子工程節能設計標準(征求意見稿)》
住房和城鄉建設部辦公廳
2022年6月17日
本標準是根據《住房和城鄉建設部關于印發2020年工程建設規范標準編制及相關工作計劃的通知》(建標[2020]19號)要求,由中國電子工程設計院有限公司會同有關單位,共同在原《電子工程節能設計規范》GB50710-2011的基礎上修訂而成。
本標準在修訂過程中,編制組結合我國電子工程節能設計的現狀和電子行業可持續發展、節能降耗的要求,在對一些電子工程建造和運行的能量消耗、節能技術措施進行調查研究,收集整理有關專題報告的基礎上,廣泛征求了國內有關單位、專家和科研人員的意見,最后經審查定稿。
本標準共分10章和3個附錄。主要內容有:總則、術語、基本規定、工藝、建筑及建筑熱工、供暖通風與空氣凈化、冷熱源和氣體供應、給水排水、電氣、能量回收和可再生能源利用等。
本標準修訂的主要內容有:①增加了電子工程主要生產廠房能耗限值;②重新編排第5章條目次序及其相關內容;③增加自然通風于建筑采光部分;④修改風管系統的單位風量耗電功率限值;⑤補充通風與廢氣處理系統的監測控制要求;⑥補充電力驅動壓縮機的蒸汽壓縮冷水機組額定制冷量性能系數(COP)、綜合部分負荷性能系數(IPLV)的要求;⑦增加了水冷變頻離心式和螺桿式冷水機組的額定制冷量性能系數的要求;⑧增加了水冷變頻離心式和水冷變頻螺桿式冷水機組的綜合部分負荷性能系數(IPLV)的要求;⑨增加了空調冷源綜合制冷性能系數(SCOP)限值的要求;⑩增加了選擇冷水機組的要求;?修改供冷系統的冷水管網設計要求;?修改水循環利用及回收利用的要求;?修改設置無功功率補償裝置的要求;?修改選擇照明光源的要求;?增加第10章能源回收和可再生能源利用。
本標準中以黑體字標志的條文為*性條文,必須嚴格執行。
本標準由住房和城鄉建設部負責管理,由工業和信息化部負責日常管理。
本標準起草單位:中國電子工程設計院有限公司(地址:北京市海淀區西四環北路160號,郵編:100142)
其他單位暫略
本標準主要起草人員:暫略
本標準主要審查人員:暫略
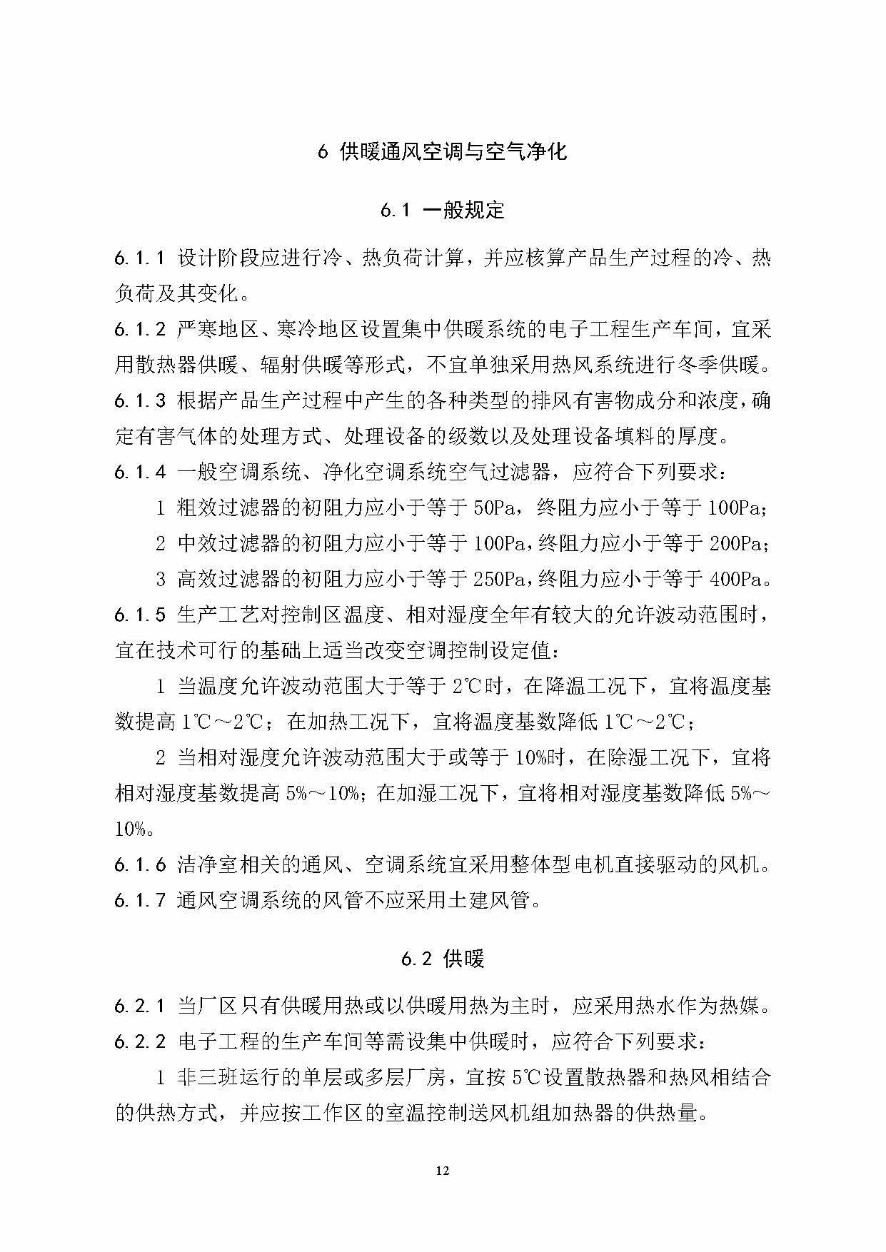
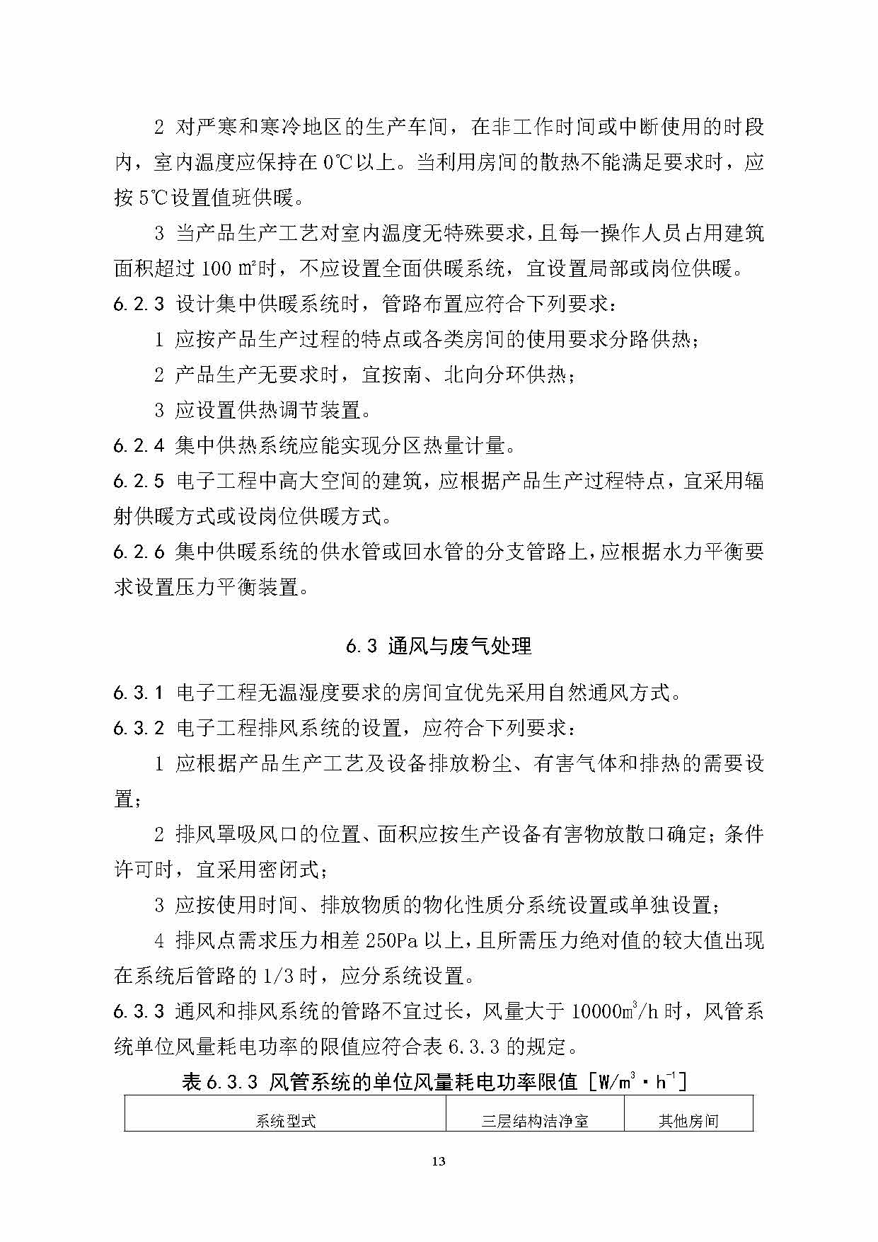
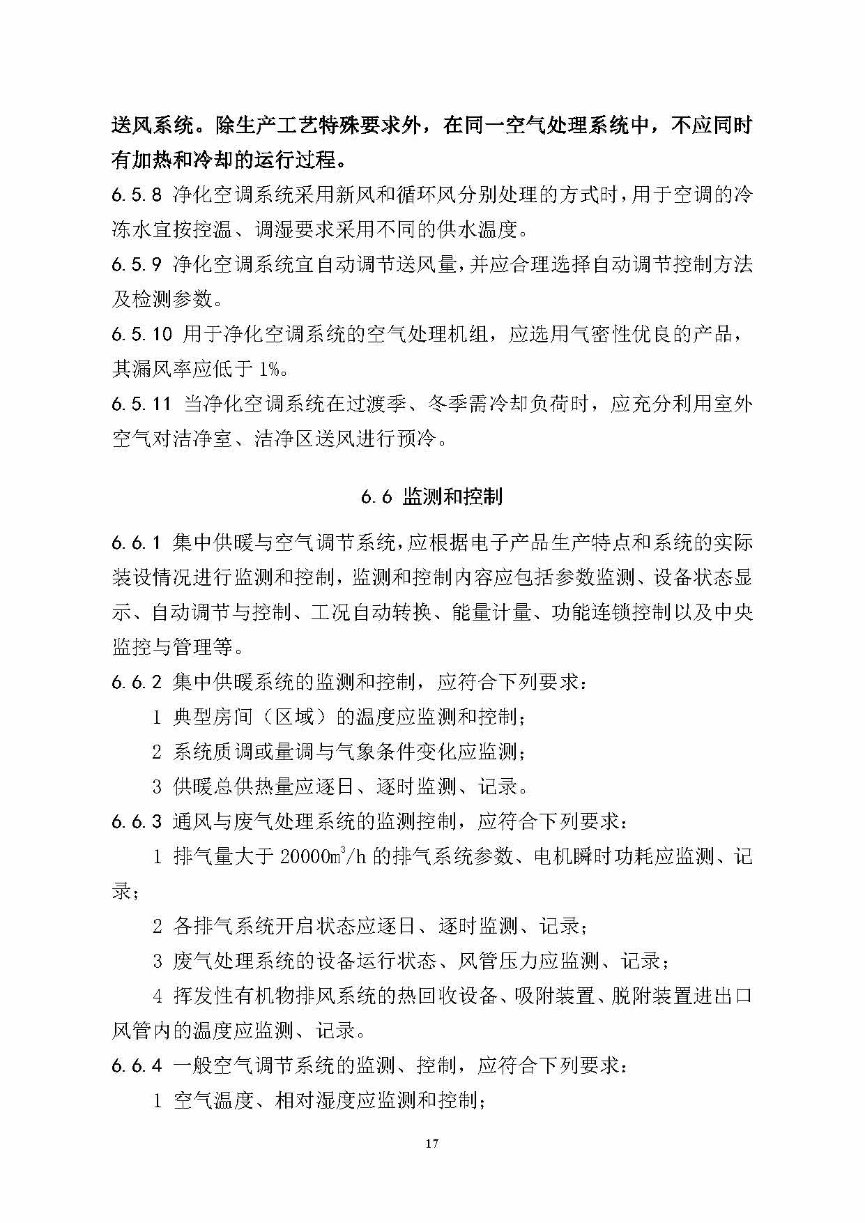
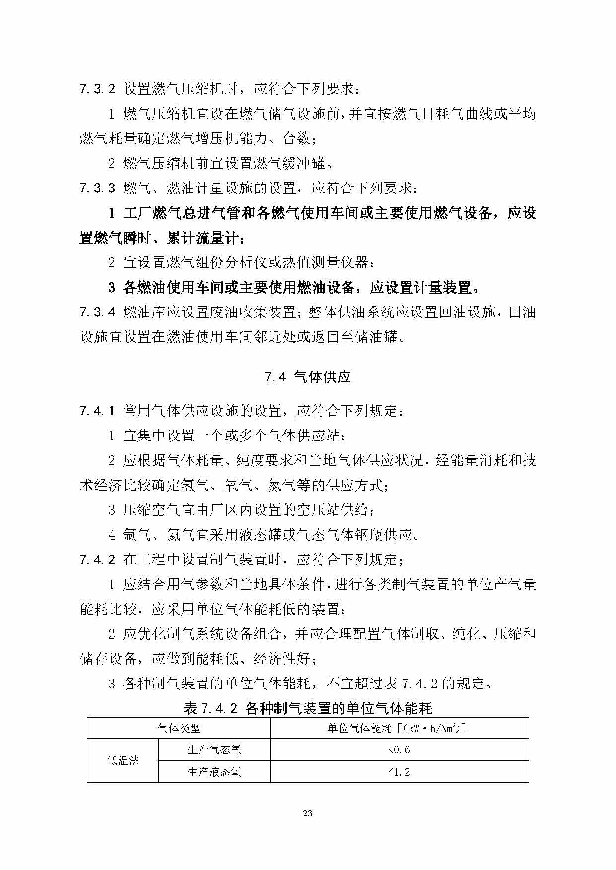
1總則
1.0.1為規范電子工業建筑節能設計,統一節能設計標準,降低電子產品生產的綜合能耗,提高電子工程能源利用效率,改善環境,建設節能型企業,促進電子工業的可持續發展,制定本標準。
1.0.2本標準適用于新建、改建和擴建的電子工程節能設計。
1.0.3按本標準進行的電子工程節能設計,在滿足電子產品質量的制造技術所需生產環境參數條件下,應積極采用國內外節能降耗先進技術和設備,并應使電子工程綜合能耗達到明顯降低。綜合能耗的計算方法應符合本標準附錄A。
1.0.4電子工程節能設計除應符合本標準外,尚應符合國家現行有關標準、規范的規定。




































































































地坪工程公司注銷去哪里辦理手續地坪工程公司是指專門從事地面施工或裝修的企業。在一些情況下,地坪工程公司可能需要進行注銷,比如公司經營不善、業務調整等原因。那么,地坪工程公司注銷需要辦理哪些手續呢?接下來我們將詳細介紹地坪工程公司注銷手續辦理的相關知識。地坪工程公司注銷手續辦理流程地坪工程公司要進行注銷,首先需要了解注銷手續辦理的具體流程。通常情況下,地坪工程公司注銷手續辦理需要按照以下步驟進行:1.做好內部清算工作在正式辦理公司注銷手續之前,地坪工程公司需要進行內部清算工作。包括清算債務、處理資產、清償員
在經濟發展的浪潮中,公司的成立與注銷都是司空見慣的事情。2024年,如果您在太原創立了一家有限公司,但由于各種原因需要將其注銷,那么您需要了解有關太原2024年有限公司注銷所需材料的具體要求。本文將為您詳細介紹在太原2024年有限公司注銷過程中需要準備的材料,幫助您順利完成相關手續。太原2024年有限公司注銷需要什么材料在太原2024年有限公司注銷時,根據相關法律法規的規定,您需要準備以下材料:1.注銷申請書首先,您需要準備一份注銷申請書,在申請書中注明公司的基本信息、股東信息以及注銷原因等內容。2.公司
辦理建筑有限公司注意事項關鍵詞:建筑有限公司、辦理、注意事項在辦理建筑有限公司的過程中,有一些重要的注意事項需要特別關注。建筑行業作為一個高風險和資金密集型的行業,需要遵守諸多法律法規和規范,因此辦理建筑有限公司需要仔細考慮和準備。以下是辦理建筑有限公司時需要注意的一些事項。合規性準備在辦理建筑有限公司之前,首先需要確保公司的合規性準備工作。這包括確定公司的經營范圍、注冊資本、公司名稱等。在選擇公司名稱時,需要注意是否存在重名或者違反相關規定,還要避免使用國家禁止或者限制使用的名稱。此外,注冊資本也需要根
為進一步優化納稅服務,加強發票管理,稅務總局依托增值稅發票管理新系統(以下簡稱“新系統”)開發了增值稅發票查驗平臺。經過前期試點,系統運行平穩,稅務總局決定啟用全國增值稅發票查驗平臺。現將有關事項公告如下:取得增值稅發票的單位和個人可登陸全國增值稅發票查驗平臺(https://inv-veri.chinatax.gov.cn),對新系統開具的增值稅專用發票、增值稅普通發票、機動車銷售統一發票和增值稅電子普通發票的發票信息進行查驗。單位和個人通過網頁瀏覽器首次登錄平臺時,應下載安裝根
為進一步優化納稅服務,加強發票管理,稅務總局依托增值稅發票管理新系統(以下簡稱“新系統”)開發了增值稅發票查驗平臺。經過前期試點,系統運行平穩,稅務總局決定啟用全國增值稅發票查驗平臺。現將有關事項公告如下:取得增值稅發票的單位和個人可登陸全國增值稅發票查驗平臺(https://inv-veri.chinatax.gov.cn),對新系統開具的增值稅專用發票、增值稅普通發票、機動車銷售統一發票和增值稅電子普通發票的發票信息進行查驗。單位和個人通過網頁瀏覽器首次登錄平臺時,應下載安裝根
為進一步優化納稅服務,加強發票管理,稅務總局依托增值稅發票管理新系統(以下簡稱“新系統”)開發了增值稅發票查驗平臺。經過前期試點,系統運行平穩,稅務總局決定啟用全國增值稅發票查驗平臺。現將有關事項公告如下:取得增值稅發票的單位和個人可登陸全國增值稅發票查驗平臺(https://inv-veri.chinatax.gov.cn),對新系統開具的增值稅專用發票、增值稅普通發票、機動車銷售統一發票和增值稅電子普通發票的發票信息進行查驗。單位和個人通過網頁瀏覽器首次登錄平臺時,應下載安裝根